科学传播

【央视新闻】从恐龙到鸟:“飞上蓝天”的关键一步是什么?

发表日期:2023-08-11
  记者从中国科学院古脊椎动物与古人类研究所获悉,该所科研人员王敏与周忠和在从恐龙到鸟类的演化过程研究中取得新发现。相关科研成果于北京时间6月5日晚在国际学术期刊自然杂志的子刊《自然—生态与进化》发表。
  科研人员指出,恐龙到鸟无疑是脊椎动物演化史中最为“震撼”的事件,这一过程涉及了大量骨骼系统、肌肉系统和表皮衍生物等结构的变化,这些变化或是趋同,或是同源作用的结果,但是他们多数都与飞行的起源相关。其中最为显著的就是以肢骨长度所代表的体型改变。例如从整体趋势看,在演化树上和鸟类关系更近的兽脚类恐龙有着相对更长的前肢。因此,系统地量化分析肢骨在鸟类起源过程中的动态演化轨迹,是我们认识“陆地奔跑的恐龙”成为“飞上蓝天的恐龙(指:鸟类)”这一重要转变的关键。
  研究人员通过构建包含大量兽脚类恐龙和中生代鸟类肢骨的形态演化空间,以及量化鸟类、非鸟类副鸟类,和非副鸟类兽脚类恐龙这三个类群的肢骨多样性,发现早期鸟类肢骨的整体多样性最低,非副鸟类兽脚类恐龙是最高的,类似的差异也反映在前肢上。但是当研究对象聚焦于后肢时,差异就不明显。
  

 

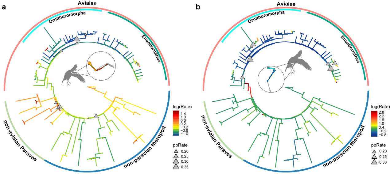
  中生代兽脚类恐龙(包括鸟类)肢骨形态演化空间和多样性的比较(王敏供图)
  研究人员又对包括鸟类在内的中生代兽脚类恐龙肢骨的演化速率,在贝叶斯的框架下,进行了估算。结果显示,前后肢整体的演化速率在接近鸟类的起源节点时变慢,同样的趋势在前肢中也出现,但是在后肢的演化中却没有类似的变慢趋势。这说明演化速率在原始鸟类中的放缓,仍然是前肢作用的结果。
  

 

  中生代兽脚类恐龙(包括鸟类)的肢骨演化速率(王敏供图)
  本项研究还对两个形态功能指标进行了量化分析,分别是反映飞行方式的臂指数和反映地栖能力的脚指数,仍然发现这两个指数在鸟类中都是最低的,演化速率在鸟类中也是相对更慢。
  

 

  中生代兽脚类恐龙(包括鸟类)两个形态功能指数的演化(王敏供图)
  

 

  中生代兽脚类恐龙(包括鸟类)臂指数和脚指数的演化速率(王敏供图)

   上述研究的发现与演化生物学的“常识”大相径庭。因为当某一种具有“演化革新”意味的特征(如上、下颌)或者形态功能(如飞行、咀嚼)在某一类群中出现时,通常认为该类群的演化速率会变快、多样性也会增加,因为这些“革新”会帮助生物进入新的生态位。对于这一现象,该研究认为早期鸟类在肢骨形态上多样性的贫瘠,以及演化速率的降低,主要受前肢“拖累”,这是因为在飞行的选择作用下,原始鸟类的前肢只能够在适合空气动力学作用的框架下发生有限变化。换句话说,原始鸟类具有的“骨骼系统蓝图”在一些非鸟类兽脚类恐龙中就已经出现了。随着许多和飞行相关的进步特征(例如和飞行精细动作完成相关的肌肉、韧带、骨骼的关节方式等)在演化后期出现,前肢的变化才能突破“瓶颈”,最终演化出现代鸟类所呈现的形态多样的前肢结构。本项研究还为此前提出的,在鸟类演化伊始,“肩带演化在前,腰带在后”这一假说提供了量化数据的支持。

  (总台央视记者 褚尔嘉)  

 


附件下载:

    Baidu
    map