近日,国际学术期刊PeerJ在线发表了中国科学院古脊椎动物与古人类研究所汪筱林研究员团队对热河生物群翼龙研究的最新成果。研究报道并详细描述了在辽宁凌源热河群九佛堂组发现的帆翼龙科一新属种——坎波斯凌源翼龙(Lingyuanopterus camposi)。其属名来自化石产地凌源,种本名献给巴西古生物学家Diogenes de Almeida Campos院士,他在中巴古生物学,尤其是翼龙的合作研究中做出了重要贡献。
帆翼龙科是翼手龙类的一个分支,具有相对较大的鼻眶前孔和分布仅局限于上下颌前部、尺寸较小且强烈侧扁的牙齿等形态学特征,由于具有适合切割尸体的牙齿,通常被认为是一类食腐的翼龙。帆翼龙科已知的分布范围较为有限,仅发现于早白垩世巴雷姆期-阿普特期的中国东北和西欧。该类型最早报道的成员发现于英国怀特岛的Vectis组,于1901年由英国古生物学家Seely归入联鸟龙属,命名为宽齿联鸟龙(Ornithocheirus latidens)。但在后续研究中,联鸟龙属模式种被鉴定为兽脚类恐龙,于是为原有的宽齿联鸟龙建立一新属,这一物种就成了宽齿帆翼龙(Istiodactylus latidens)。
我国早白垩世热河生物群是帆翼龙科化石最为丰富的地区。努尔哈赤翼龙属是热河生物群中首个报道的帆翼龙科成员。2005年,汪筱林研究团队在Nature上报道了布氏努尔哈赤翼龙(Nurhachius ignaciobritoi),标本包含一亚成年个体的几乎完整的骨架,同样具有较大的鼻眶前孔和较小且侧扁的牙齿,但头骨较低矮且不具眶下窗,齿冠与齿根间具有收缩,体型较英国的宽齿帆翼龙小。在其后报道的“赵氏龙城翼龙”被认为是布氏努尔哈赤翼龙的晚出异名。在2019年还报道了努尔哈赤翼龙属的第二个种,即吕氏努尔哈赤翼龙(N. luei)。
除努尔哈赤翼龙外,2006年在热河生物群中报道了与模式种宽齿帆翼龙相似的中国帆翼龙(I. sinensis),同年在前人研究中属于梳颌翼龙科的短颌辽西翼龙(Liaoxipterus brachyognathus)也被归入帆翼龙科。2008年汪筱林研究团队报道了原始帆翼龙科成员湖泊红山翼龙(Hongshanopterus lacustris),但在后续研究中根据形态特征和系统发育结果,有学者认为湖泊红山翼龙不属于帆翼龙科,而是无齿翼龙超科中更基干的成员。之前在中国发现的帆翼龙科成员全部来自九佛堂组,直到2020年发现了第一个来自义县组的帆翼龙科成员行者鹭翅膀龙(Luchibang xingzhe)。
坎波斯凌源翼龙正型标本产自辽宁凌源四合当的九佛堂组,包含一亚成年个体的近完整头骨、下颌和寰枢椎,头骨长近31厘米。研究中还使用了平板CT扫描技术以揭示更多的解剖学信息,经对比发现其具有如下一些重要的解剖学特征:后部牙齿齿冠前后边缘具锋利的脊、下颌联合占下颌全长约1/4、轭骨眶后骨支具眼眶突、轭骨泪骨支长度超过鼻眶前孔高度的3/4、泪骨轭骨支长而尖锐。这些形态特征可以将其与其他帆翼龙科成员相区别。此外,在之前的研究中帆翼龙科通常被认为是一类不具有螺旋状颌关节的翼龙类,但此次研究观察发现努尔哈赤翼龙属成员及新发现的坎波斯凌源翼龙具螺旋状颌关节。
九佛堂组的帆翼龙属、努尔哈赤翼龙属和新发现的凌源翼龙属分别代表了3种不同的牙齿形态类型,表明九佛堂组的帆翼龙科成员在取食上存在一定的分异。与之类似,多样的帆翼龙科的牙齿形态也见于英国时代稍早的Wessex组中,表明早白垩世英国与中国东北热河生物群中的翼龙组合有一定的相似性。
坎波斯凌源翼龙正型标本上还保存有一条鲟鱼和四个疑似的翼龙食物残留形成的聚合体(bromalites,意指所有进入动物消化道内后保留于其中或被排出的食物成分形成的遗迹化石)。研究人员在这些聚合体中发现了一些鱼类碎片,尤其在其中一个上发现了两枚鱼类椎体,这是自先前汪筱林研究团队报道的热河生物群中猎手鬼龙的含鱼类骨骼碎片的粪便化石和燕辽生物群中鲲鹏翼龙的含鱼类鳞片的食团化石之后,又一含鱼类的翼龙食物残留的记录。尽管帆翼龙科通常被认为是一类食腐的翼龙,但坎波斯凌源翼龙吻部前端牙齿不具对切割的明显适应特征,结合形态学和疑似食物残留的证据,捕鱼可能也构成其取食的一部分。新翼龙的食性证据对理解热河生物群翼龙的食性及古生态具有重要意义。
该研究第一作者为硕士研究生徐亦知,通讯作者为汪筱林研究员,共同作者为蒋顺兴副研究员。本研究得到了国家自然科学基金、中科院战略先导专项(B)和中科院青促会等的资助。
论文链接:https://peerj.com/articles/13819/

图1. 坎波斯凌源翼龙正型标本(IVPP V 17940)照片(徐亦知供图)

图2. 坎波斯凌源翼龙头骨后部及平板CT扫描图像(徐亦知供图)

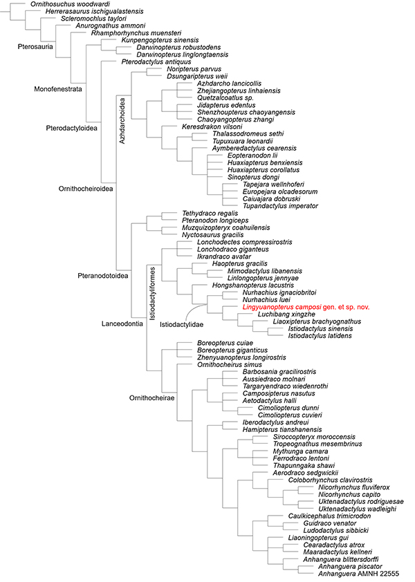
图3. 坎波斯凌源翼龙的系统发育位置(徐亦知供图)

图4. 九佛堂组不同帆翼龙科牙齿形态类型。A-B:坎波斯凌源翼龙;C-D:中国帆翼龙;E:布氏努尔哈赤翼龙(徐亦知供图)