海生爬行动物第一家族:鳍龙类
“鳍龙类(Sauropterygia)”意为“具有鳍状肢的爬行动物”,是海生爬行动物中物种数量众多、形态差别最显著的一个类群,包含楯齿龙类、肿肋龙类、幻龙类、蛇颈龙类等多个子类群,从三叠纪初期到白垩纪末期,在海洋中繁衍了1.8亿年之久。然而,从首件鳍龙类完整化石发现至今的200年来,鳍龙类的起源及其各子类群间的关系依旧没有定论,主要原因有:起源初期的化石稀少,各子类群的形态各有特化,且既有的数据库存在缺陷等等。与此同时,如果没有一个稳定的系统发育框架,那么关于鳍龙类演化现象的讨论就可能是空中楼阁。探明鳍龙类的系统发育关系,便成为了解析其演化历史的核心任务。

嵌合体“汉江怪物”
上世纪七十年代初,杨钟健将产自湖北省南漳县汉江附近的一件海生爬行动化石物命名为“湖北汉江蜥”(Hanosaurus hupehensis),判定它属于海龙类(Thalattosauria,当时翻译为“海蜥类”)(Young, 1972)。九十年代末,Olivier Rieppel再次研究了该正型标本,修订为鳍龙类中的肿肋龙类(Rieppel,1998)。尽管已被反复研究过,但是汉江蜥化石产自下三叠统,那正是关乎鳍龙类起源的关键时期,这个物种仍值得被再一次研究。于是,研究人员以一件新标本为切入点,围绕鳍龙类的演化关系,展开了多年的探索。
新标本与湖北汉江蜥正型标本产自同一层位,鉴定特征相符。研究人员还将它们独立编码,发现二者具有稳定的最近姐妹群关系,因此将新标本归入湖北汉江蜥。这个新标本成为了首件完整的汉江蜥化石,也是世界上已知最早、最完整的鳍龙类相关材料。
新标本展现出前所未知的嵌合特征:它的大小与肿肋龙相当,肢骨似幻龙;肩部和腰部骨骼浑圆,与楯齿龙相同;齿冠内凹,颅顶倒V形,这些特征又像赑屃龙。同时它还有很多原始特征,如颈部较短,骨板缺失,颞孔较小等。这只早三叠世的“汉江怪物”,是否代表了鳍龙类中一个非常原始的演化阶段?则必需由更完善的数据库和多种支序分析方法来解答。

汉江蜥新标本和线图 (王维 绘制)
更完善的数据库,更可信的演化树
近五年来,研究人员走访了中国和欧洲的十余处馆藏,观察了约120件鳍龙类、鱼龙类、海龙类的化石骨架,对前人的数据库做出了如下改进:(1)增补内类群,全面覆盖所有鳍龙类和赑屃龙类40余属;(2)精选外类群,摒弃前人选用整个鱼龙类、海龙类的做法,只选以往研究证明的(Neenan et al., 2013,Simoes et al., 2018)与鳍龙类相近的鱼龙类、海龙类和龟类中的基干成员作外类群,原始爬行动物作为赋根外类群,更好的提供极性;(3)厘定特征编码,选取某个属中研究最详细的物种,并尽量选取这个物种中保存最完整的成年个体标本,每个特征都由论文第一作者在同一标准下赋值,并取得其他作者共识。由此,完善后的鳍龙类形态数据库中新增属种26个、新增特征40个,增加的编码有5000多个,并修订了大量不准确的编码。
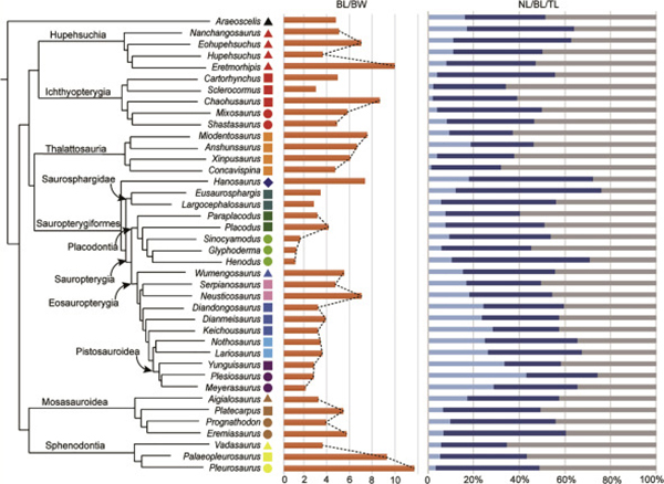
该研究还首次在鳍龙类的系统发育分析中,同时使用了最简约法和贝叶斯法。结果两种方法输出的树形十分一致,得以相互验证,这就大大提高了树形的可信度。依据这一树形,研究人员定义了包含汉江蜥、赑屃龙类、所有鳍龙类的一个新支系——鳍龙形类(Sauropterygiformes)(Wang et al., 2022)。研究人员证明了汉江蜥是最原始、最古老的鳍龙形类,确定了赑屃龙类是鳍龙类的姐妹群,给出了鳍龙类中楯齿龙类、肿肋龙类、幻龙类和蛇颈龙类的关系。国际同行评论到,这是迄今关于鳍龙类最稳定、最可靠的系统发育结果。

鳍龙形类(Sauropterygiformes)的演化关系,汉江蜥是已知最古老、最基干的成员 (王维 绘制)
海怪构型的“收”与“放”
汉江蜥新标本不仅保留着原始的与嵌合的特征,还展现出“曼妙”的身形——显著加长的躯干,搭配短小的四肢。这与赑屃龙和楯齿龙的圆胖身材格格不入,与贵州龙和肿肋龙的蜥蜴模样也不尽相同,与幻龙和蛇颈龙的“长颈短身”更是大相径庭。
大量的研究表明,蛇颈龙采用巨大的鳍状肢在水下“飞行”,幻龙也依靠有力的四肢推进(Zhang et al., 2014),而它们的躯干短且僵硬,可见这些后期的鳍龙类是典型的“四肢驱动型”游泳动物。然而,汉江蜥作为鳍龙形类的原始成员,不但没有鳍状肢,而且四肢短小,躯干窄长,更可能如鳗鱼一般,身体侧向摆动游泳,属于“体轴驱动型”,这与它的后代截然相反!有趣的是,汉江蜥这样“长身短肢”的身体构型,倒是与早期鱼龙类、湖北鳄类、沧龙类、水生喙头蜥类,甚至原始鲸豚类、水獭相似。研究人员通过对四肢和躯干尺寸的统计发现,很多海生爬行动物类群在水生适应的初期,都发展出了“长身短肢”的趋同体型。原始的爬行动物正是凭借体轴侧向扭动,带动四肢前进,可见在海生爬行动物中,体轴驱动比四肢驱动更容易从它们的陆生祖先那里继承。

中生代海生爬行动物的系统发育简图和身体比例统计(王维 绘制)

海生爬行动物初入海洋时的“长身短肢”趋同演化(王维绘制)
研究人员还收集了鳍龙形类、鱼龙类、湖北鳄类、海龙类、沧龙类和水生喙头蜥类共40个属种的完整骨架数据,测量了头长、头宽、颈长、身长、身宽、尾长、尾宽、前肢长、后肢长等,构建了身体构型的形态空间,首次定量体现了鳍龙形类的形态分异比其他海生爬行动物类群的更显著。此外,研究人员通过末端定年(tip-dating)估算出了分异时间和演化速率,发现鳍龙形类在起源初期具有最高的演化速率,这个过程符合早期爆发(early burst)的模式,随后呈现出适应性辐射(adaptive radiation)。

中生代海生爬行动物身体构型的形态空间(王维绘制)
关于汉江蜥的这项研究,为我们记载了最古老、最原始的鳍龙形类,构建了目前最大的鳍龙类形态数据库,得出了赑屃龙类和鳍龙类中各属种的演化关系,为后续研究提供了重要的基础。研究人员还揭示了鳍龙形类泳姿从“体轴驱动型”到“四肢驱动型”的转变,让我们看到了一个全新的生物类群崛起时,在自然选择中所经历的“收”与“放”。

湖北早三叠世动物群,汉江蜥(中前)、南漳龙(左下)和巢湖鱼龙(右后)都趋同演化出了“长身短肢”的身体构型(Gabriel Ugueto 绘制)
论文于近期发表在Cell出版集团的综合子刊iScience,由中国科学院古脊椎动物与古人类研究所李淳团队与武汉地质调查中心合作完成。王维副研究员为第一作者,尚庆华研究员、程龙研究员、吴肖春研究馆员为共同作者,李淳研究员为通讯作者,得到了中科院战略先导项目B类、国家自然科学基金委、中科院青促会等支持。
论文链接: https://www.sciencedirect.com/science/article/pii/S2589004222019071