大熊猫是生活在东亚地区,以竹子为主食的一种特殊的熊类。由于憨态可掬的外表,特殊的适应性和濒危的现状,大熊猫成为保护生物学,演化生物学的一个代表性物种。大熊猫的科级分类曾经有过很多争议,包括自成一科,归入熊科或归入浣熊科等说法,但古生物学证据,尤其是上世纪80年代邱占祥院士研究的始熊猫,则支持大熊猫应该属于熊科的一员。这一观点后来得到分子生物学的普遍支持。虽然现代大熊猫仅仅剩下一属一种,但其实在历史长河中,这个家族曾经非常兴旺发达,成员遍布非洲,欧亚大陆和北美。
近日,古脊椎所毕业生江左其杲和美国自然历史博物馆John Flynn,以及古脊椎所王世骐研究员,侯素宽副研究员和邓涛研究员共同在美国自然历史博物馆刊物American Museum Novitates发表长文,系统研究了北美和东亚地区丰富的巨型食肉性大熊猫类化石,归属大熊猫亚科郊熊族。这些化石与以往发现的大型郊熊族成员:印度熊,郊熊都不同,因此研究人员建立了一个新属——风神熊Huracan,意指该熊类四肢修长,擅长奔跑。风神熊在晚中新世出现,目前最早在中国甘肃临夏盆地记录。该地区发现的风神熊形态最为原始,研究人员建立新种邱氏风神熊Huracan qiui, 种名献给为中国古生物事业、对临夏盆地系统研究做出巨大贡献的邱占祥院士。风神熊随后迅速扩散到欧洲和北美。扩散到欧洲的属种罗氏风神熊很快在欧洲灭绝,而扩散到北美的风神熊则持续演化,根据其形态和演化水平,可以分为2个时代种——Hemphillian3期(580-650万年前)的科氏风神熊Huracan coffeyi,和Hemphillian4期到Blancan(380-580万年前)的舒氏风神熊Huracan schneideri。另外在东亚榆社盆地,晚上新世到早更新世依然有风神熊存在,其属性有待进一步研究。
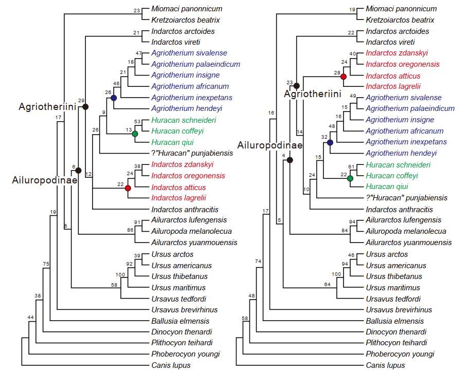
过去印度熊和郊熊这两类巨型熊类的亲缘关系和演化关系一直都不明确,主要是因为郊熊和印度熊之间有明显的形态差异,缺乏过渡类型,很难直接把他们联系在一起。2019年,江左其杲等通过描述北美的亨氏郊熊,对比非洲郊熊中的个别变异标本,论证了印度熊和郊熊之间是存在转化关系的,二者之间的形态差异存在中间状态。而风神熊的发现则正式建立起了印度熊和郊熊之间的桥梁。风神熊的上颊齿总体来说介于印度熊和郊熊之间,其中较为原始的邱氏风神熊和印度熊更加接近,而最为进步的舒氏风神熊则明显更像郊熊。另一方面,风神熊的下颊齿则和印度熊非常类似,但下颌具有前咬肌窝,这后一特征和郊熊更加类似。除此之外,风神熊的门齿具有独立的内附尖,与郊熊和印度熊都不同,指示他们是独立的一个属。这一观点得到了论文系统发育分析的支持。
系统发育表明,风神熊和郊熊互为姐妹群。他们共同起源于早期的印度熊类。欧洲晚中新世早期的印度熊,包括维氏印度熊Indarctos vireti和熊型印度熊Indarctos arctoides,很可能代表后期印度熊,以及郊熊,风神熊的共同祖先。系统发育同时解释了郊熊族的起源和迁徙演化历史。郊熊族最早发现于欧洲,当时的维氏印度熊体型较小,牙齿结构相对原始,和祖熊差异不是很大。后侧臼齿也比较大,可能是一种杂食性的熊类。随后郊熊族开始扩散迁徙,其中相对保守的成员演化出典型的印度熊,其后侧臼齿已经有所缩小,而裂齿则增大,体现出食肉性加强的特征。而在亚洲地区的成员则演化出风神熊和郊熊。二者后侧臼齿明显缩小,裂齿则更加明显的增大,体现出更加偏向食肉习性的演化方向。晚中新世末期,印度熊灭绝,而郊熊和风神熊则在欧亚大陆和北美继续演化,并延续到第四纪早期。
对风神熊的头后骨骼研究表明其肢骨结构较为适应奔跑习性,但前肢的力量和灵活性不如其他熊类,说明风神熊是一类会追击大型相对擅长奔跑食草动物(反刍类,骆驼等),但不适合捕杀非常强壮的大型食草动物(犀牛,象类)。郊熊的肢骨结构与风神熊类似,二者的习性和猎物选择应该也非常接近。过去经常将郊熊与第四纪美洲的短面熊对比,认为他们都是长腿熊类,具有相似的习性。本文的研究则发现虽然二者肢骨都较为修长,但短面熊的关节结构与熊属更加接近,不擅长奔跑,但力量和灵活性都比较强,与郊熊完全不同。
本文得到中国科学院先导项目、国家自然基金青年基金和面上项目、留学基金委和美国自然历史博物馆Frick基金等项目的支持。
论文链接:https://digitallibrary.amnh.org/handle/2246/7315

图1.北美科氏风神熊最完整的头骨

图2.东亚临夏盆地,邱氏风神熊头骨

图3.师氏印度熊,邱氏风神熊,科氏风神熊和西瓦郊熊头骨对比

图4.大熊猫亚科系统发育。其中红色为进步的印度熊,绿色为风神熊,蓝色为郊熊

图5.郊熊族的地史分布(一)

图6.郊熊族的地史分布(二)

图7.邱氏风神熊和科氏风神熊复原图(江左其杲绘制)