沟鳞鱼科是在泥盆纪末期就已绝灭的盾皮鱼纲胴甲鱼目中的一个单系类群,其模式属沟鳞鱼属(Bothriolepis Eichwald,1840)的研究历史悠久,是胴甲鱼类中分布最广泛、多样性最高的一个属,全球发现的该属中种的数量迄今已超过60个。除模式属以外,以往得到学界认可的、归入沟鳞鱼科的属仅包括5个——发现于中国云南武定的Wufengshania、越南北部的Vietnamaspis、澳大利亚东南部的Monarolepis与Briagalepis,以及产于欧洲波罗的海与比利时的Grossilepis,而在哈萨克斯坦及中国云南武定地区分别发现的Tenizolepis与Dianolepis则被看作沟鳞鱼类中的基干类群。在中国云南武定及曲靖地区距今约4亿年前的下泥盆统中发现的沟鳞鱼未定种(Bothriolepis sp.)及五凤山鱼(Wufengshania)代表了沟鳞鱼类最早的化石记录,指示华南是沟鳞鱼类的起源和演化中心。华南是全球深入开展沟鳞鱼类研究最重要的地区。
华南沟鳞鱼类的发现与研究始于1940年计荣森先生对采自湖南长沙跳马涧地区中华沟鳞鱼的研究,中华沟鳞鱼(B. sinensis)也因此成为第一种由中国人正式记述的古生代鱼类化石,标志着中国古生代鱼类研究的正式开启,树立起我国古鱼类研究中一个极为重要的里程碑。其后在云南昆明、武定、曲靖,广东韶关、乐昌等地区先后发现并报道了沟鳞鱼类的新材料,极大地丰富了我国沟鳞鱼类的时空分布及多样性。然而沟鳞鱼类的早期类型迄今所知仍非常有限,头甲保存完整的化石材料也非常稀少,致使对其头甲三维结构的认知及对该类群的早期演化、生物古地理与生物地层学意义的认识并不清晰、全面,亟需化石材料的新发现予以澄清。
自2001年以来,中国科学院古脊椎动物与古人类研究所的早期脊椎动物演化研究团队在云南武定以北禄劝地区开展了数次野外地质考察与化石发掘工作,在中泥盆统中采获了大量的鱼类化石材料,其中有在武定地区曾发现并报道过的沟鳞鱼类滇鱼(Dianolepis)与沟鳞鱼( Bothriolepis)、在华南广泛分布的星鳞鱼类湖南鱼(Hunanolepis)等胴甲鱼类新材料,也有代表沟鳞鱼类一新物种的两件保存较为完整的头甲标本,这不仅继续丰富了沟鳞鱼类的多样性,而且为深入揭示沟鳞鱼类早期类型的头甲特征、探讨沟鳞鱼类的早期演化及其生物古地理、生物地层学等研究提供了很好的化石材料和机会。近日,国际学术期刊《地球科学学刊》(Journal of Earth Science)公开发表了早期脊椎动物研究团队赵文金课题组对禄劝地区中泥盆世沟鳞鱼类一新物种的最新研究成果。
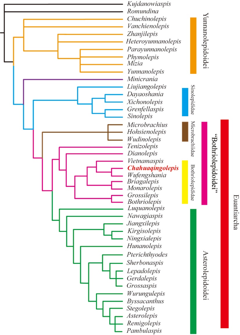
课题组通过应用Micro-CT扫描、三维复原等技术手段,对沟鳞鱼类新物种的两件头甲开展了详细的形态学、比较解剖学的研究及系统发育分析,建立了沟鳞鱼类一新属、新种——大孔茶花箐鱼(Chahuaqingolepis magniporus)(图1),其头甲形状近似六边形、头甲后缘前部具后侧角、眶孔大、眶前凹发育、横颈脊发育、中颈片完全包裹后松果片、感觉管系统均为典型的“沟鳞鱼型”等特征均表明其应归属于沟鳞鱼科(图2),系统发育分析结果支持了这一观点,并表明在禄劝地区发现的新属茶花箐鱼(Chahuaqingolepis)与在武定地区发现的五凤山鱼(Wufengshania)互为姐妹群,其系统发育位置位于沟鳞鱼类基干类群与较进步的沟鳞鱼类类群之间(图3)。茶花箐鱼代表了在云南禄劝地区中泥盆统中首次发现的沟鳞鱼类,其发现不仅丰富了沟鳞鱼类在泥盆纪期间的多样性、加深了对沟鳞鱼类头甲特征的鉴别与认识,而且填补了沟鳞鱼科支系早期类型的“缺环”、帮助深入理解并阐明了沟鳞鱼类的早期演化过程。
在详细研究茶花箐鱼的基础上,结合在禄劝地区泥盆系中的地质考察及发现的其它鱼类与无脊椎动物化石材料,课题组对产出沟鳞鱼类茶花箐鱼的地层层位及地质时代提出了新的含鱼地层框架,并基于鱼化石组合面貌的研究分析,提出了华南地区中泥盆世含鱼地层的对比方案。禄劝地区产出茶花箐鱼的地层主要以细砂岩为主、夹页岩及泥灰岩,是一套位于早泥盆世埃姆斯晚期旧城组黑色页岩层之上、中泥盆世吉维特期含丰富腕足类Stringocephalus的茶花箐组瘤状泥灰岩之下的碎屑岩地层,综合前人认识将其称为棠梨树组(源自赵秀琨于1978年所命名的鱼子甸组下部的棠梨树段),地质时代归属中泥盆世艾菲尔期(图4)。茶花箐鱼连同共生的其它胴甲鱼均是中泥盆世海口动物群Bothriolepis sinensis-Hunanolepis组合的代表分子,藉此将华南地区相关含鱼地层直接对比起来,禄劝-武定地区的棠梨树组与湖南的跳马涧组、云南曲靖地区的上双河组+海口组中下部以及广东的老虎头组等不仅层位相当、可横向对比,而且均为中泥盆世艾菲尔期的沉积(图4)。
依据对古脊椎动物数据库深骨平台中沟鳞鱼类全球化石资料数据的综合分析,结合茶花箐鱼的研究结果,课题组还深入探讨了沟鳞鱼类的时空分布及古动物地理格局,进一步证实了华南是沟鳞鱼类起源与演化的中心,并提出了该重要古鱼类群在泥盆纪期间辐射扩散的新假说。沟鳞鱼类在早泥盆世埃姆斯期起源于华南,在中泥盆世艾菲尔期晚期向南扩散到澳大利亚、在中泥盆世吉维特期早期向北扩散到哈萨克斯坦,在晚泥盆世扩散到全球并在泥盆纪末期全部灭绝。
研究团队的硕士毕业生刘升与副研究员潘照晖为论文共同第一作者,赵文金研究员为论文通讯作者,论文合作者还包括朱敏研究员与贾连涛高级工程师。本研究得到了中国科学院战略性先导科技专项(B类)、国家自然科学基金等项目的共同资助。
论文原文链接:https://rdcu.be/djdDE
论文 DOI号:10.1007/s12583-022-1775-1

图1 茶花箐鱼模式标本

图2 茶花箐鱼头甲的3D重建及头甲解释性复原图

图3 盾皮鱼类的系统发育关系

图4 华南中泥盆世含鱼地层的横向对比

图5 沟鳞鱼类的时空分布及系统演化