中华沟鳞鱼(Bothriolepis sinensis)是第一种由中国人命名的古生代脊椎动物,也是我国华南地区中泥盆系的代表性物种。然而因正型标本材料有限(仅为一前中背片内模),使得长久以来人们对中华沟鳞鱼知之甚少。近日,《古脊椎动物学报》在线发表了中国科学院古脊椎动物与古人类研究所朱敏院士团队的最新研究成果《湖南中泥盆统跳马涧组中华沟鳞鱼再研究》。该论文重新研究了计荣森先生当年采集并收藏于古脊椎所的正型标本,并补充讨论了数块与正型标本一同采集却未讨论过的化石,以及由潘江与卢立伍等人采集并收藏于中国地质博物馆的若干未发表化石。通过对新材料的研究,研究团队补充了对中华沟鳞鱼头部和躯甲的描述,对中华沟鳞鱼进行了进一步的研究。同时,该论文建立了目前最为完善的沟鳞鱼类特征矩阵讨论了沟鳞鱼类的系统发育关系,并应用“深骨”大数据平台(www.DeepBone.org)中沟鳞鱼类数据对其古地理分布进行了可视化分析。

图1,我国著名古生物学家计荣森(1901-1942)
早在现代古生物学与古脊椎动物学刚起步的十九世纪初,以沟鳞鱼为代表的胴甲鱼类就引起了科学家们的强烈兴趣。胴甲鱼类是一个极具特化的类群,其发育有箱状膜质骨的身体构造,在早期的研究中常常被当作巨大的甲虫或者乌龟。直到1840年才被艾西瓦德(Eichwald)正确地归入鱼类。而在我国,古生物学,尤其是古脊椎动物学的起步较晚,一直到二十世纪初的一九二九年,在丁文江、杨钟健与孙云铸等人的带领下,以农商部地质调查所新生代研究室(中国科学院古脊椎动物与古人类研究所前身)与中国古生物学会的成立为标志,才开始了中国人对境内化石的系统性发现与研究。值得一提的是,第一个被中国人命名与研究的古生代脊椎动物也是属于胴甲鱼类的沟鳞鱼。这种沟鳞鱼由计荣森先生于湖南长沙跳马涧发现,并且命名为中华沟鳞鱼。

图2,中华沟鳞鱼的正型标本:前中背片内模化石
1940年,计荣森先生基于几件采集自湖南长沙跳马涧的前中背片内模标本建立了中华沟鳞鱼,这也是首个由中国人命名的古生代脊椎动物。自那时起,中华沟鳞鱼就成为了我国华南中泥盆世地层中的代表性物种,并广泛见于国内的地质图册与参考文献之中。然而,由于材料的稀缺,中华沟鳞鱼的面貌长期以来一直蒙有一层神秘的面纱。虽然中华沟鳞鱼的名字广泛出现于地质图册之中,但地质工作者在工作中仍然无法准确地对其进行识别。此外,在古生物学家对沟鳞鱼类进行的系统发育分析之中,中华沟鳞鱼也因描述稀缺而长期缺席,著名瑞典古生物学家斯天秀(Stensi?)便认为很难对其进行鉴定。此外,在系统发育研究方面,沟鳞鱼类近两百年的研究历史也为古生物学家们带来了阻碍。沟鳞鱼类拥有众多的种级分类单元,且模式种保存状况不佳,使得前人的分类研究多集中在属一级,而属内的种间关系则较为混乱,一直没有一个较为全面的研究结果。其研究方法也主要局限于通过人为指定的近裔共性特征进行分析,并未采用现今古生物界通用的基于特征矩阵的现代系统发育分析。

图3,中华沟鳞鱼的补充材料之一:头部与部分躯甲内模化石
在新发表的论文中,研究者们补充了中华沟鳞鱼包括头部、前背侧片、后中背片、混合侧片与附肢在内的化石材料,极大提高了我们对中华沟鳞鱼这一标志性物种的认知。以沟鳞鱼类眼眶前的标志性结构,眶前凹为例。眶前凹是沟鳞鱼类中拥有重要分类学意义的一个特征。在前人的研究中,一般将眶前凹分为简单型、五角星型、三尖型、三叶型四种。其中简单型广泛分布于全球;五角星型仅见于中国与南极的部分种类;三尖型分布为格陵兰、欧洲与澳大利亚;三叶型仅见于南极洲种类。中华沟鳞鱼发育有独特的扇形眶前凹,是一种全新的眶前凹类型,可能是介于简单型与五角星型的过渡类型。此外,中华沟鳞鱼还拥有拥有较大的眶窗(约占头甲的三分之一)、纤细的附肢近端(长宽比约大于7)以及较大的听上加厚区等特征。

图4,中华沟鳞鱼生态复原图(罗彦超、马萌绘)
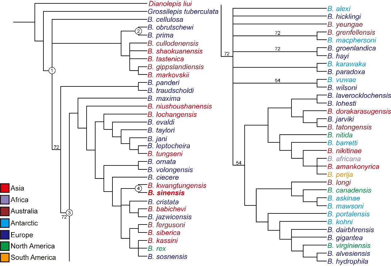
同时,依托“深骨”大数据平台,研究者们对近两百年来沟鳞鱼类的研究历史进行了梳理,统计了上千篇文献与四千余件标本,并将相关近似种进行了归类与分类,将异物同名与同物异名进行了合并,共清理出75个有效种,21个未定种。通过对有效属种的鉴定与对前人研究的继承,得以建立一个拥有75个种与69个特征的沟麟鱼类特征矩阵(其中18个为新加特征),从而得以对沟鳞鱼类进行全面科学的系统发育分析。通过这个目前世界上最全面的沟鳞鱼类矩阵分析,我们可以发现绝大部分在我国发现的沟鳞鱼类(牛首山沟鳞鱼、乐昌沟鳞鱼、东生沟鳞鱼、广东沟鳞鱼与中华沟鳞鱼)都因“胸鳍感觉管从第一腹中片延伸至第二腹中片”这一共同衍征而位于同一支系上。

图5,沟鳞鱼类系统发育分析
同时,该文基于大量标本记录,对沟鳞鱼类在泥盆纪时期的古地理分布进行了统计,古生物地理可视化分析结果表明,沟鳞鱼类最早于艾菲尔期出现在华南与东冈瓦纳,并迅速地辐射并扩散至全球,最终于法门期在瑞亚克洋两岸表现出了高度的物种多样性。

图6,沟鳞鱼类化石点分布热力图以及其在古地图中的投影
论文第一作者为古脊椎所博士生罗彦超,共同作者为朱敏院士与卢立伍研究员,通讯作者为潘照晖副研究员。本项研究得到了国家自然科学基金、中国科学院青年创新促进会和古生物学与地层学国家重点实验室资助。
原文链接:http://www.vertpala.ac.cn/CN/10.19615/j.cnki.2096-9899.230901