犀牛有5000多万年的进化历史,是奇蹄目中最大的类群,并具有最高的生态多样性,从炎热的赤道到寒冷的极地,都曾有过不同的犀牛自由自在地生活。然而,今天地球上还残存的5种犀牛全部处于濒临灭绝的状态,它们都属于真犀科,与已灭绝的貘犀科、跑犀科、两栖犀科和巨犀科共同组成了犀超科。真犀科也曾属种繁多,哪一个类群与现生犀牛的关系接近?古生物研究的证据显示远角犀类就是这样一个类群。翘鼻角犀(Prosantorhinus属)是较小的远角犀类,体型与苏门答腊犀相似,站立时肩高约1.3米,体长约2.9米,但四肢短小,腹部更接近地面,有着类似于河马的半水生生活方式。翘鼻角犀属的最大特点在于其鼻骨前端非常显著地上翘,且发育位于鼻端的小型独角,其角座呈圆隆的球状,形成了独特的鼻吻部结构。
翘鼻角犀生存于中新世早期到中期,过去只在西欧与南亚地区发现过。目前已知最早的翘鼻角犀出现于南亚地区的巴基斯坦,时代为中新世早期距今2150~2000万年之间,而欧洲地区到距今2000万年之后才开始出现小型的远角犀类,是与安琪马同时迁徙到欧洲的翘鼻角犀属内成员。其中,劳氏翘鼻角犀(Prosantorhinus laubei)体型中等且纤细,生存于距今2000~1800万年之间,分布于德国和捷克地区;杜氏翘鼻角犀(Prosantorhinus douvillei)体型较小,是生存时限相对较长的物种,从距今2000万年前一直延续到1200万年前,分布于法国、西班牙和葡萄牙地区;德国翘鼻角犀(Prosantorhinus germanicus)生存于距今1700~1300万年之间,分布于德国和法国地区。然而,由于化石记录的稀缺性,翘鼻角犀属在亚洲的演化与迁徙情况此前并不清楚。
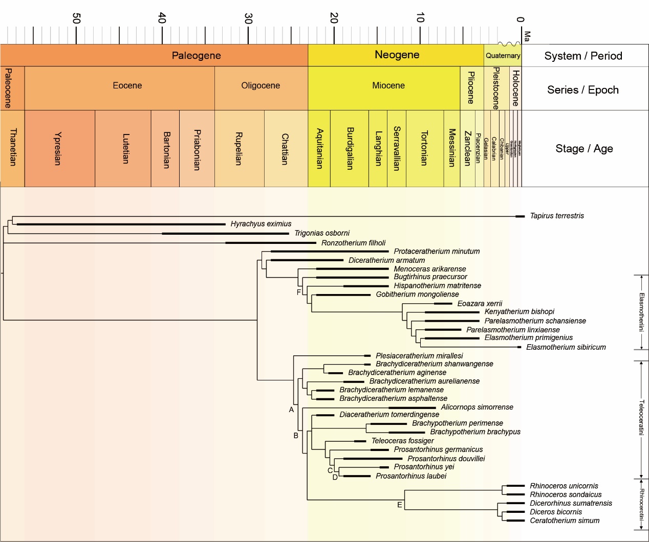
近日,国际学术刊物《林奈学会动物学杂志》(Zoological Journal of the Linnean Society)在线发表了中国科学院古脊椎动物与古人类研究所邓涛研究团队的最新研究成果。文章公布了东亚地区首次发现的翘鼻角犀化石——中新世中期的新种叶氏翘鼻角犀(Prosantorhinus yei),据此对翘鼻角犀等远角犀类以及其他真犀类群进行了系统发育分析,并对翘鼻角犀的古生态进行了探讨。新材料是一件保存状况很好的成年头骨,仅缺失前颌骨部分,头骨背侧凹陷,鼻骨粗壮且呈上翘的状态,两侧边缘下垂;鼻骨末端增厚且粗糙,指示有鼻角的存在;鼻切迹后端位于上第三前臼齿中部水平;眼眶前缘位于第一臼齿前缘水平;前臼齿半臼齿化,颊齿外侧白垩质发育。这是翘鼻角犀属化石在东亚地区的首次发现,不仅丰富了欧亚大陆远角犀类的生物多样性,扩展了翘鼻角犀的古地理分布范围,并且为翘鼻犀向东亚地区迁徙提供了重要的化石证据。系统发育分析结果显示,翘鼻角犀的成员组成一个稳定的单系分支,叶氏翘鼻角犀是翘鼻犀属内较为进步的物种。
作为一种远角犀类,翘鼻角犀有着相似于河马的半水生生活方式,具有较强的生态指示意义。碳、氧和锶同位素分析结果显示,翘鼻角犀偏向森林型,并且食物来源整体上较为多样化。翘鼻角犀的腕骨发育有额外的关节面,使其腕关节中部扭转程度较低,因此翘鼻角犀在潮湿环境的泥泞面上行走时,这种稳定的腕关节更能防止其摔倒受伤,也反映了其半水生的生存环境。现生的5种犀牛中,白犀为食草型,主要取食草本植物,具有强烈向后倾斜的枕部;爪哇犀为食叶型,主要取食小树苗、矮灌木和水果,具有向前倾斜的枕部;发现于宁夏同心地区的中新世中期地层中的叶氏翘鼻角犀,具有向前倾斜的枕部,且齿冠高度较低,因此,推测叶氏翘鼻角犀主要为食叶型。此外,同心地区孢粉分析结果显示,整体植被以草本的蒿草为主,中新世中期开始出现针叶林和阔叶林成分,而这些植物成分的出现为叶氏翘鼻角犀提供了多样化的食物来源。
新的发现证明,翘鼻角犀的古地理分布范围很广,从欧洲一直延伸到亚洲的巴基斯坦南部和中国,因此,当时在欧亚大陆范围内翘鼻角犀的迁徙没有受到生态和地理障碍的阻挡,而且中中新世的气候适宜期也为喜欢温暖环境的翘鼻角犀向东亚扩散提供了有利条件。
本文第一作者为中国科学院大学博士后孙丹辉,通讯作者为中国科学院古脊椎动物与古人类研究所邓涛研究员。本研究获得国家自然科学基金项目及第二次青藏高原综合科学考察研究专项等支持。
原文链接:https://doi.org/10.1093/zoolinnean/zlad183

图1 叶氏翘鼻角犀(Prosantorhinus yei)头骨正型标本

图2 翘鼻角犀头部复原图(郭肖聪 绘制)
图3 真犀科的系统发育分析结果
图4 宁夏同心地区中新世中期叶氏翘鼻角犀生态复原图