2月27日出版的《科学报告》(Scientific Reports)报道了发现于浙江省缙云县壶镇的新种类甲龙类化石研究成果,该种类被正式命名为中国缙云甲龙(Jinyunpelta sinensis)。该研究成果由浙江自然博物馆郑文杰和金幸生、中国科学院古脊椎动物与古人类研究所徐星、缙云县博物馆王琼瑛以及日本福井县立恐龙博物馆东洋一等研究人员共同完成。缙云甲龙生活的时代距今约1亿年前,比之前发现的具有尾锤的甲龙类化石早了1000多万年。
中国缙云甲龙化石2013年由浙江自然博物馆、缙云县博物馆和日本福井县立恐龙博物馆联合抢救性挖掘所获。本次研究的化石材料包括两个个体,其中一个保存了完整的头骨化石,尾锤碎片、脊椎和肢骨等,另一个个体保存了部分后下肢和完整的尾锤。
甲龙类恐龙最为人所知的可能就是尾部的尾锤了。但实际是只有少部分甲龙有尾锤,而且尾锤只出现在甲龙类演化的后期。甲龙类可能起源于中侏罗世,但早期的甲龙类化石比较破碎,目前确认的最早的甲龙类化石发现于晚侏罗世(距今1.5亿多年前)。此前有尾锤的甲龙化石只发现于晚白垩世末的坎潘期和马斯特里赫特期(距今约8360~6600万年前),最古老的保存尾锤的甲龙化石为发现于中国北方和蒙古的谷氏绘龙(Pinacosaurus grangeri),距今约8000~7500万年前。
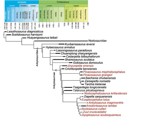
甲龙亚目(Ankylosauria)分为甲龙科(Ankylosauridae)和结节龙科(Nodosauridae)两大类。结节龙类头骨较长,尾部没有尾锤。在甲龙科中,较原始的甲龙科头骨较结节龙的稍宽,但仍就长大于宽,也没有尾锤。直到较进步的甲龙亚科(Ankylosaurinae),头骨变宽,尾部有尾锤发育。支序分析结果表明缙云甲龙为目前最为原始的甲龙亚科成员。
此前,研究人员通过对甲龙尾锤和尾椎的研究认为甲龙类的尾锤出现后从小逐渐变大,而缙云甲龙尾锤最宽处约为45cm,如此大的尾锤出现在甲龙类演化的早期,说明尾锤的演化并不是严格按从小到大的演化,远比此前想像要复杂。
浙江之前研究命名了两种甲龙类化石:丽水浙江龙和杨岩东阳盾龙。丽水浙江龙的分类还有争议,之前被归入结节龙科,但在最新的分析中被归入到了甲龙科中,由于缺少一些独特特征,被一些研究人员认为是无效种。丽水浙江龙保存了完整的尾椎,可以确认尾巴末端没有尾锤发育,与缙云甲龙不同。东阳盾龙没有保存尾椎,但保存了愈合的荐盾板,属于结节龙类。缙云甲龙目前发现了至少5个个体,是目前在中国南方发现的保存最完整的甲龙类化石,已发现的化石基本覆盖全身所有部位,浙江自然博物馆专业人员根据已发现的化石对缙云甲龙进行了复原装架,复原后总长约5米,高约1.3米。缙云甲龙的发现说明白垩纪的浙江生活着多种甲龙类恐龙,包括结节龙科和甲龙科两大类。
本项研究得到了国家自然科学基金、现代古生物学和地层学国家重点实验室开放基金和侏罗纪基金会的资助。
原文链接:https://www.nature.com/articles/s41598-018-21924-7

图1 中国缙云甲龙头骨 (郑文杰供图)

图2 中国缙云甲龙尾锤化石 (郑文杰供图)

图3 中国缙云甲龙(Jinyunpelta sinensis)系统发育位置,红色字体显示为有尾锤的甲龙类(郑文杰供图)

图4 中国缙云甲龙骨架复原 (郑文杰供图)

图5 中国缙云甲龙复原图(张宗达绘)