尾羽龙科(Caudipteridae)是窃蛋龙类的一个原始类群,是最早被发现具有类似现代鸟类正羽的恐龙类群之一,对窃蛋龙类早期演化和鸟类起源具有重要研究意义。目前已知尾羽龙科的2属3种均发现自我国辽宁西部的早白垩世热河生物群地层。其中邹氏尾羽龙和董氏尾羽龙手部保存较好,它们最突出的特点是手部第III指极度退化,仅剩两根很短的指节,其指式为2-3-2,不同于其它大多数非鸟兽脚类恐龙的2-3-4,另外义县似尾羽龙没有保存手部骨骼。有学者依据这一特殊的指式,加上缩短的尾部,缺失的髂骨上髋臼冠等特征,甚至认为尾羽龙不是恐龙,而是次生失去飞行能力的鸟类。
《科学报告》(Scientific Reports)4月25日在线发表了中国科学院古脊椎动物与古人类研究所汪筱林研究团队对尾羽龙科研究的最新成果。博士研究生裘锐等的论文详细描述并命名了发现自辽宁义县王家沟早白垩世义县组的一尾羽龙科新属种——干戚刑天龙(Xingtianosaurus ganqi)。干戚刑天龙与其它已知的尾羽龙科属种的主要区别包括背椎椎体侧凹接近椎体背缘,肩胛骨长度短于肱骨,尺骨长度与肱骨接近,桡腕骨角度较小,第I掌骨长度不足第II掌骨的40%等,系统发育结果显示干戚刑天龙为一原始的尾羽龙类。
干戚刑天龙的手部第III指虽然没有完整保存,但明确保存的第III指爪和部分指节的特征显示其第III指并没有像尾羽龙那样特化缩小。除此之外,干戚刑天龙手指指节的韧带窝较小,而尾羽龙的手指指节的韧带窝极大。综合来看,干戚刑天龙的手部特征更接近其它兽脚类恐龙而不同于尾羽龙。研究者以此为契机全面梳理了窃蛋龙类手部的演化。研究显示窃蛋龙类的手部演化非常复杂,在尾羽龙科、新颌龙科、窃蛋龙科都有各自不同的演化趋势。
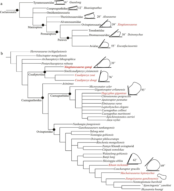
干戚刑天龙的发现还为桡腕骨角度在虚骨龙类的演化提供了新的信息。桡腕骨角度是桡腕骨与桡骨的关节面以及与半月形腕骨的关节面之间的夹角,该角度大小与手部和尺骨间活动角度相关。之前研究总结在兽脚类恐龙向鸟类演化过程中,在桡腕骨角度大小总体呈上升趋势。但窃蛋龙类的桡腕骨角度异常增大,达到76°(测量数据来源于尾羽龙),不仅远大于其它兽脚类恐龙(一般在40°以下),甚至超过了原始鸟类。针对这一问题,研究者测量了其它桡腕骨保存较好的窃蛋龙类,发现它们的桡腕骨角度都非常大。但研究者注意到,这些测量数据要么来自于极度特化的类群(尾羽龙),要么来自晚白垩世进步的窃蛋龙类,不能很好代表这一类群的早期演化趋势。而干戚刑天龙做为原始的,手部非特化的窃蛋龙类,其桡腕骨角度应该更接近这一类群演化初期的状态。干戚刑天龙的桡腕骨角度为39°。与虚骨龙类桡腕骨角度整体演化趋势相吻合。证明了窃蛋龙类的桡腕骨角度初期其实比较小,在后来的演化中才逐渐增大,与鸟类趋同。
干戚刑天龙的属名“刑天”来源于中国神话人物刑天,《山海经》记载刑天本为一大将,在战争中被斩首,但被斩首后的刑天仍斗志不减,手持武器干戚(一种斧头)继续战斗。新标本因缺失头部,研究者以“刑天”做为其属名,以刑天的武器“干戚”做为种本名。
此研究得到了国家自然科学基金(41688103、41572020),中科院战略性先导科技专项(B类)(XDB18000000)的资助。
文章链接:www.nature.com/articles/s41598-019-42547-6

图1 干戚刑天龙(Xingtianosaurus ganqi)正型标本及线条图。比例尺10 cm。(裘锐供图)

图2 (a) 虚骨龙类桡腕骨角度演化;(b) 窃蛋龙类系统发育结果及桡腕骨角度演化,红色为具有桡腕骨角度测量数据的窃蛋龙类物种(裘锐供图)