首页 >> 新闻动态 >> 头条要闻

头条要闻

华南地区志留纪中华盔甲鱼类研究新进展

发表日期:2020-05-17来源:放大 缩小

  近日,PeerJ杂志和古脊椎动物学报分别报道了在中国江西志留系发现的中华盔甲鱼类新材料的最新研究成果,这些新材料极大地丰富了中华盔甲鱼科的形态学特征,基于这些新特征所进行的系统发育分析,厘清了长期以来悬而未决的真盔甲鱼目系统分类问题。 

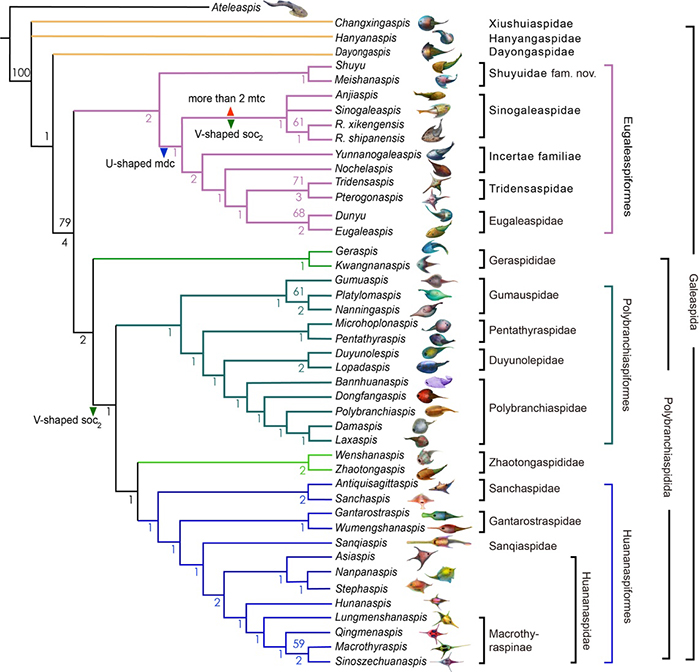
  盔甲鱼类是无颌鱼类甲胄鱼纲下的一个类群,该类群最早出现于中国华南地区的志留系,在志留纪早期迎来了第一次适应辐射,出现了形形色色的盔甲鱼类群,称之为张家界动物群 中华盔甲鱼科属于该动物群中的中华盔甲鱼修水鱼组合,是真盔甲鱼目中最原始的类群,能够为解决脊椎动物从无颌向有颌转变过程中有颌类关键特征的演化提供化石证据,比如通过同步辐射X射线显微成像对我国浙江长兴志留纪兰多维列世盔甲鱼类曙鱼(Shuyu) 的研究。然而,由于该科中山口中华盔甲鱼的许多特征存在争议,且西坑中华盔甲鱼的大量形态学特征尤其是感觉管特征缺失,使得这一类群的单系性一直以来存在争议。江西志留系发现的中华盔甲鱼科新材料填补了这些缺失特征的空白,基于深入的形态学研究,为西坑中华盔甲鱼建立了一新属——裂吻鱼属(Rumporostralis gen. nov.), 并建立了新属下的一新种石盘裂吻鱼(R. shipanensis)。新属以中背孔后端位于眶孔之上,前端到达头甲吻缘并使吻缘裂开为主要鉴定特征 (1)。系统发育分析结果表明,新属与中华盔甲鱼属、安吉鱼属亲缘关系更近,它们构成一个单系类群——中华盔甲鱼科,从而确认了中华盔甲鱼科的单系性; 而原来归到中华盔甲鱼科的曙鱼、煤山鱼属,则构成一个新的单系类群——曙鱼科(新科),代表了真盔甲鱼目的最原始类群(图2)。 

 

1 山口中华盔甲鱼(A)和西坑裂吻鱼(B)头甲复原图(郭肖聪绘)

  中华盔甲鱼类的侧线系统在盔甲鱼类中非常特殊, 展示出基干盔甲鱼类、真盔甲鱼目、多鳃鱼目和华南鱼目等多个类群的镶嵌特征。侧线系统是鱼类和两栖类独有的一类感觉器官,作为水流感受器,能够感知水的流向、压力、以及周围环境移动物体的情况,有助于动物调整姿态和运动方向。江西志留系的中华盔甲鱼类新材料保存了完好的侧线系统,深入的形态学研究表明中华盔甲鱼类的侧线系统由4条纵干管和3~8条横向联络管相互交叉在头甲背面形成格栅状分布,可能反映了脊椎动物侧线系统的祖先状态。同时,盔甲鱼亚纲的系统发育分析表明中华盔甲鱼科的成员均具有2条以上的中横联络管,可以作为该科独有的自近裔特征,具有重要的系统分类意义(图2)。 

 

2 盔甲鱼亚纲系统发育关系及系统分类(盖志琨提供)

  盔甲鱼类的生活环境长期以来一直被认为是近岸的滨海环境,而江西修水西坑组则指示了一种低盐度半咸水的近海环境,可能是由于大量淡水从附近河流注入而导致盐度降低,而含鱼层位的灰绿色泥质粉砂岩中含有大量的泥砾则指示了鱼化石经历了短距离的河流搬运。因此,该时期的盔甲鱼可能生活在其埋藏区域上游的淡水河流里(图3)。研究表明盔甲鱼的生态空间可能在志留纪早期就已经向大陆盆地扩展。 

 

3山口中华盔甲鱼(左)和西坑裂吻鱼(右)在淡水河流中的生态复原图(郭肖聪绘)

  来自山东科技大学的本科生山显任分别是这两篇文章的第一作者和第二作者。山显任是我所2018大学生科创计划获资助者之一,在盖志琨副研究员指导下开展相关工作。科创计划以项目的形式,资助全国各高校中理工科专业二或三年级本科学生中的成绩优秀者,到古脊椎所开展6-12月的科研创新实践活动,这是我所大学生科创计划实施以来取得的较为瞩目的成果。两篇文章的通讯作者分别为盖志琨副研究员和朱敏研究员。该研究得到了国家自然科学基金,中国科学院前沿科学重点研究计划,中国科学院院战略性先导科技专项(B类)等项目的资助。 

  文章链接:https://peerj.com/articles/9008/ 

  //www.ivpp.ac.cn/cbw/gjzdwxb/xbwzxz/201911/t20191106_5422979.html 

附件:
Baidu
map