5月28日,PeerJ在线发表了中国科学院古脊椎动物与古人类研究所刘俊与南非金山大学Fernando Abdala关于兽头类研究的最新进展,研究报道了兽头类的一个全新支系,刘氏曹德尧兽(Caodeyao liuyufengi)。
兽头类化石主要产地是南非以及俄罗斯,内部各个支系的成员主要来自南非,以前认为本类群内部各个支系基本是冈瓦纳大陆起源。内蒙古大青山地区的脑包沟组产出大量的四足动物化石,近年来,刘俊研究团队深入研究表明这里二齿兽类占主导地位,与在新疆发现的四足动物群关系较近(相关成果发表在《古脊椎动物学报》57卷3期)。同时,这里也发现了多种兽头类化石,其中已研究报道过弱颌兽科的两个属种:王氏石拐颌兽(Shiguaignathus wangi )、贾氏九峰兽(Jiufengia jiai),它们与俄罗斯发现的相关属种构成弱颌兽类最早的几个分支,支持弱颌兽类起源于劳亚大陆。
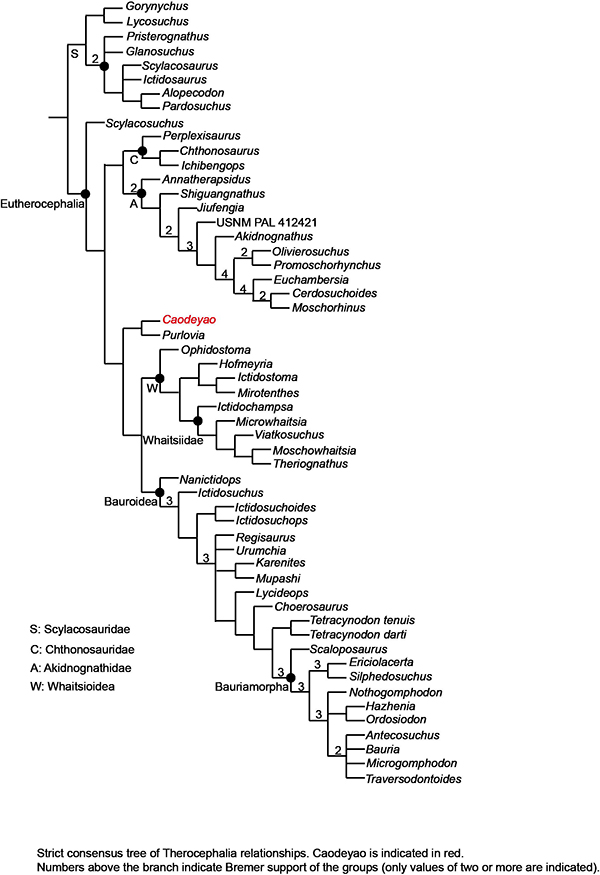
本次研究报道的刘氏曹德尧兽具有吻部短高,颞孔宽,下颌的冠状突远离颧弓等特征。后一特征在二叠纪兽头类中仅见于俄罗斯的Purlovia maxima,支序分析表明曹德尧兽与俄罗斯的Purlovia代表了一个目前仅发现在劳亚大陆的支系,表明中国二叠纪晚期的兽头类具有较高的多样性。
该项研究是刘俊等有关二叠纪晚期脑包沟组动物群系列研究的第5篇文章,得到中国科学院先导专项,中国国家自然科学基金,中国科学院国际合作项目等资助。
相关论文链接://www.ivpp.ac.cn/cbw/gjzdwxb/xbwzxz/201905/P020190705562624543520.pdf
PeerJ: https://peerj.com/articles/9160/

图1:刘氏曹德尧兽化石标本(刘俊 供图)

图2:关于兽头类的系统关系分析结果,显示曹德尧兽的位置