首页 >> 新闻动态 >> 头条要闻

头条要闻

中国晚中新世“麝牛类”牛科动物研究获新进展

发表日期:2021-03-30来源:放大 缩小

  和政羊(Hezhengia)是甘肃临夏盆地晚中新世三趾马动物群中最具代表性的成员之一,头骨化石数量很多,并根据化石产地和政县的名字命名为和政羊。尽管和政羊的化石材料丰富,但相关研究并不充分,此前只有一篇简单的报道以及一篇食性研究论文。近日,中国科学院古脊椎动物与古人类研究所的研究人员对临夏盆地的和政羊化石进行了重新研究,详细记述了其头骨、角心及牙齿的形态学特征,并梳理了充满争议的晚中新世麝牛类牛科动物的系统发育关系。这一成果在国际古生物期刊《系统古生物学杂志》(Journal of Systematic Palaeontology)上在线发表。 

 

1 和政羊头骨腹视、背视和侧视图。(史勤勤供图)

  除了临夏盆地发现的步氏和政羊(H. bohlini)之外,研究人员还将步林1935年报道的产自陕西府谷的两件上颌标本归入和政羊中,成为和政羊属的另一个种,小和政羊(H. minor)。这一归并主要基于上前臼齿P3的特征,尽管中国晚中新世麝牛类牛科动物的牙齿形态接近,很多时候不易分辨,但是和政羊的P3形态特殊,后小尖缺失,舌侧轮廓对称,与其它晚中新世麝牛类牛科动物都不相同。

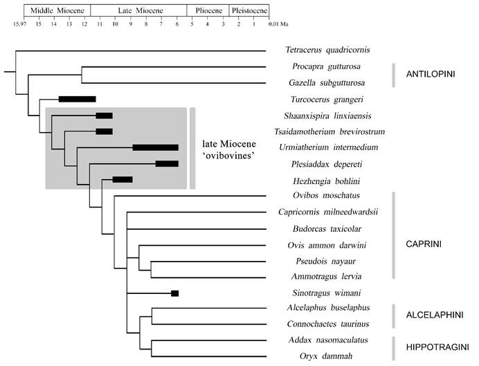
  此外,研究人员还对和政羊的系统发育关系进行探讨,并对中国晚中新世麝牛类牛科动物的系统发育关系进行了系统的梳理。这是一类头骨和角心都很特化的牛科动物,其系统发育关系极具争议。尤其是近年来,分子生物学的发展为现生牛科动物的演化关系带来了很多新的观点,特别是现生麝牛(Ovibos)不再与羚牛(Budorcas)构成姐妹群,而是与鬣羚(Capricornis)、斑羚(Naemorhedus)组成一个单系类群,位于羊族(Caprini)的基干位置,与传统的基于形态的分类学观点差别较大。在这样的背景之下,中国晚中新世麝牛类牛科动物的与现生麝牛的关系,以及它们在整个牛科动物演化关系中的位置都亟待讨论。在该研究中,研究人员选取了110个头骨、牙齿及角心的形态学性状,建立了包含7种化石牛科动物、13种现生牛科动物的形态学矩阵,使用分支系统学的方法进行分析。结果表明,晚中新世麝牛类与中中新世土耳其羚(Turcocerus)、现生羊族、狷羚族、马羚族都位于同一支系上,但是相比现生种类,它们都是该支系上较早的分支,是灭绝了的早期类型,与现生麝牛的类亲源关系较远。只有中华羚(Sinotragus)位于现生羊族、狷羚族和马羚族组成的冠群之中,是一种更加进步的牛科动物。

 

2  中国晚中新世“麝牛类”牛科动物的系统发育关系分析结果。(史勤勤供图)

  考虑到牛科动物中平行演化较为常见,为了更好的聚焦目标属种,研究人员去掉了大部分现生属种以及面部和牙齿形态明显属于其它支系的柴达木兽,以土耳其羚为外类群,对晚中新世麝牛类和现生羊族动物重新进行分支系统学分析。结果表明,在晚中新世麝牛类中,陕西转角羚是相对原始的类型,而乌米兽与近旋角羊最是最晚的分支。尽管和政羊、乌米兽、近旋角羊三者并未构成单系类群,但由于角心较短、脑颅短而弯折、下臼齿无齿柱等特征,暂时将其归入乌米兽族中;而陕西转角羚的角心长,下臼齿具齿柱,这些特征与和政羊、乌米兽等差别较大,代表了完全不同的另一个分支。

  尽管还存在很多问题,但该研究首次使用分支系统学的方法探讨晚中新世麝牛类的系统发育关系,明确提出这些属种与现生麝牛不存在较近的亲源关系,并且建议将和政羊、乌米兽和近旋角羊三个属归入乌米兽族,为今后进一步讨论中国化石牛科动物的演化关系提供了重要基础。 

 

3  中国晚中新世“麝牛类”牛科动物的系统发育关系分析结果,仅包含晚中新世麝牛类和现生羊族动物。(史勤勤供图)

  该研究获得国家自然科学基金、中国科学院战略性先导专项、中国科学院国际合作项目以及英国牛顿基金资助。 

论文链接:https://www.tandfonline.com/doi/abs/10.1080/14772019.2021.1883756?journalCode=tjsp20

附件:
Baidu
map