自然(Nature)旗下的《科学报告》(Scientific Reports)于2021年8月12日在线发表了中国科学院古脊椎动物与古人类研究所汪筱林领导的中国和巴西合作团队的研究论文“The first dinosaurs from the Early Cretaceous Hami Pterosaur Fauna, China”,报道了新疆早白垩世翼龙动物群中恐龙化石的最新研究成果。这次报道的3件恐龙化石都属于蜥脚类的多孔椎龙类(Somphospondylan),化石均不完整,分别保存了一段关联的颈椎、一段关联的尾椎和一段荐椎,另外还有一枚与尾椎保存在一起的兽脚类恐龙的牙齿。依据颈椎特征建立了盘足龙类(Euhelopodidae)一新属新种:中国丝路巨龙(Silutitan sinensis);依据尾椎特征建立了巨龙类(Titanosauria)一新属新种:新疆哈密巨龙(Hamititan xinjiangensis)。这是新疆下白垩统地层中首次报道的多孔椎龙类恐龙,也是哈密翼龙动物群恐龙化石的首次报道。中国丝路巨龙和新疆哈密巨龙的研究增加了哈密翼龙动物群的多样性,同时也增加了我国早白垩世蜥脚类恐龙的多样性。两种多孔椎类恐龙的出现,为这一恐龙类群的演化提供了新的信息,进一步证明了亚洲早白垩世多孔椎龙恐龙的广泛多样性。
1,多孔椎龙类,蜥脚类恐龙中的超大个子家族
多孔椎龙类是蜥脚类恐龙巨龙形类(Titanosauriformes)中的一支,生存于侏罗纪晚期至白垩纪晚期,多样性比较丰富,其化石在全球各大陆都有发现。多孔椎龙类大多体型庞大,如阿根廷龙体长超过30米。多孔椎龙类主要特征包括颈部和前肢较长,至少具有15节颈椎,不同于尾巴极长和前肢较短的梁龙类;牙齿呈棒状,不像腕龙类那样具有勺状的牙齿。多孔椎龙类恐龙各物种之间系统发育关系尚存在争议,一些研究者认为多孔椎龙类由巨龙类和包括盘足龙类在内的若干基干物种组成;另一些研究者则认为多孔椎龙类仅由巨龙类和若干基干物种组成,盘足龙类不属于多孔椎龙类。近年来,多孔椎龙类的化石在我国一些地方的白垩系地层中陆续被发现和研究报道,其主要分布在甘肃、河南、山东、辽宁、广西等地区,其中上世纪20年代盘足龙化石最早发现于山东蒙阴。之前,在新疆白垩系地层中还没有发现过多孔椎龙类化石,唯一的蜥脚类恐龙是在准噶尔盆地下白垩统吐谷鲁群发现的似亚洲龙,由于标本破碎,其分类位置和命名有效性尚存在争议。
2,化石发现于新疆早白垩世哈密翼龙动物群
新研究的恐龙化石由中国科学院古脊椎动物与古人类研究所汪筱林研究员领导的哈密科考队发现于吐哈盆地下白垩统吐谷鲁群胜金口组中,与哈密翼龙化石共生保存,距今约1.3-1.2亿年。由于化石长期暴露于极干旱强风沙的戈壁地区,在地表风化破碎严重,科考队分别于2008年、2013和2016年进行了抢救性采集。自2006年以来,中科院古脊椎所哈密科考队连续十多年在哈密戈壁进行科考工作,发现了罕见的哈密翼龙动物群,这一地区已经成为世界上分布面积最大和最富集的翼龙化石产地,上亿数量的翼龙曾经在这里繁衍生息,是名副其实的翼龙伊甸园。这里已经成为哈密翼龙—雅丹国家地质公园,正在积极推动公园和翼龙遗址博物馆的规划建设。通过十多年的科学考察和抢救性采集,在翼龙研究上取得了若干令人瞩目的成果,不但首次发现三维立体保存的雌雄翼龙个体,同时发现大量3D保存的翼龙蛋和翼龙胚胎与之共生。2014年在《现代生物学》(Current Biology)以封面文章报道大量幼年到成年的雌雄翼龙,命名了哈密翼龙动物群中的第一个物种——天山哈密翼龙,同时报道了世界上首枚三维立体保存的翼龙蛋,揭示了哈密翼龙具有类似于现生爬行动物锦蛇的革质蛋壳结构,显示翼龙群居生活。2017年在《科学》(Science)报道了一件超过200枚翼龙蛋、胚胎和骨骼化石三位一体保存的重要标本,其中16枚翼龙蛋含有三维立体保存的胚胎化石,这也是全世界首次发现3D翼龙胚胎。通过对包括胚胎等骨骼在内的骨组织学和个体发育研究,认为哈密翼龙具有快速生长的骨骼结构,属于相对早熟型的发育模式,出生后还不能飞行,尚需要父母照顾,这些发现和研究揭示了翼龙这一特殊的飞行爬行动物的生命史。通过多年的野外考察及埋藏学、沉积学和地层学的相关证据,认为这些数量巨大的翼龙经历了多次白垩纪湖泊风暴事件,导致其集群死亡并被快速埋藏。此次研究的蜥脚类恐龙是哈密翼龙动物群中首次发现的非翼龙类脊椎动物,均产自于哈密翼龙化石的相当层位,三件标本的产出地点相距约2-5 km。
3,新的恐龙被命名为中国丝路巨龙与新疆哈密巨龙
由于化石暴露地表风化极其严重,三件标本仅残存了部分表面破碎的椎体,抢救性采集后,科考队技术人员对埋藏在岩石中没有暴露地表的另一侧进行了科学修理。修理后显示,三件标本分别为6节关联的颈椎及颈肋、7节关联的尾椎和一段破碎的荐椎,其中前两件标本分别被命名为中国丝路巨龙和新疆哈密巨龙。新的恐龙名称来源于化石产地以及这类恐龙巨大的体型,代表了这类大型恐龙发现在中国新疆哈密,哈密又是“一带一路”丝绸之路经济带上的重镇,以此来纪念自古以来中国连通世界的伟大丝绸之路。
中国丝路巨龙保存了6节关联在一起的较完整的颈椎,分别为第10-15节,单个颈椎的长度在455-540 mm之间,6节颈椎的总长度约3米,是我国山东蒙阴发现的早白垩世师氏盘足龙(体长约15米)对应颈椎平均长度的近2倍,保守估计中国丝路巨龙的体长超过20米。其鉴定特征包括中后部颈椎的后关节突-横突隔板的侧腹部分叉,椎体-横突后隔板的前部分叉,副突-横突隔板具有发育的腹侧凸缘,中后部颈椎的横突与肋骨的接触面的前后面均收缩等。详细的形态学观察发现,中国丝路巨龙颈椎存在一厚的上突-前关节突隔板和呈下垂状的颈肋,与其它保存颈椎的盘足龙类相比,其颈椎的上突-前关节突隔板的方向、前关节突-横突隔板的方向、颈椎椎体侧凹的发育程度等特征与其它已知的物种存在明显的差别。与中国丝路巨龙保存在一起的还有一残破的哈密翼龙下颌,说明这些大型的巨龙类恐龙与哈密翼龙共同生活在白垩纪的天空和陆地。
新疆哈密巨龙保存了7节关联在一起的尾椎,分别为第4-10节,中间5节较完整,单个尾椎长度从210-320 mm不等,是蒙古发现的晚白垩世后凹尾龙(体长约12米)对应尾椎平均长度的约1.5倍,保守估计新疆哈密巨龙的体长约为17米。其鉴定特征包括尾椎神经嵴和神经弓的高度总和大于椎体高度,最前部尾椎的椎弓矢状扩展,后关节突隔板与神经棘横突隔板窝深,最前部尾椎的横突指向上方,尾椎序列的横突从指向上方到指向下方转变突然,没有过渡等。新疆哈密巨龙是亚洲发现的为数不多的巨龙类的蜥脚类恐龙之一,它展示了蜥脚类不寻常的组合特征。研究者详细比较了哈密巨龙和其它巨龙类的形态特征,发现新疆哈密巨龙的尾椎椎体长度、前凹形的尾椎椎体、尾椎椎体侧面接近腹部具有的隆嵴、横突的形状和方向等特征与东亚已知的其它巨龙类有着明显的差别。与新疆哈密巨龙共同保存的还有一枚兽脚类恐龙牙齿,这也是哈密翼龙动物群中首次报道的兽脚类恐龙化石。由于在新疆哈密巨龙的骨骼上未发现兽脚类恐龙的牙印,不能确定是否存在兽脚类恐龙进食巨龙类尸体的现象。蜥脚类都是四足行走食植性的,这些大型食植恐龙和食肉兽脚类恐龙的发现和研究,大大增加了哈密翼龙动物群物种和生态多样性。
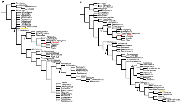
4,系统发育分析基本确认了两类新恐龙的分类位置
由于多孔椎龙类恐龙的物种数量比较多,前人的系统发育研究对不同的演化支各有侧重。研究者选取2019年最新的两个系统发育矩阵对哈密新发现的多孔椎龙类的系统发育位置进行了分析,其中Filippi等侧重于包含多孔椎龙类在内整个巨龙形类的系统演化关系,共含有83个物种和405个特征;Mannion等则侧重于多孔椎龙类的系统演化,共含有120个物种和548个特征。由于新标本中荐椎化石比较破碎,可用于鉴定的特征较少,仅能确认其属于多孔椎龙类,所以在系统发育中基本没有考虑。
为了确定颈椎和尾椎是否属于同一类型,将颈椎和尾椎的特征作为一个整体放入两个矩阵中进行分析,这个组合类型与盘足龙属(Euhelopus)构成姐妹群,但支持这一姐妹群的特征仅为颈椎的特征,同时却使得严格合意树比原来的结果增加了很多未解决的多分支结构。再将颈椎和尾椎的特征分开,作为两个类型进行分析,以颈椎为代表的中国丝路巨龙在两个矩阵的分析中都和盘足龙属构成姐妹群,且有多个特征支持,代表与盘足龙有着密切的亲缘关系,所以中国丝路巨龙属于盘足龙类。而以尾椎为代表的新疆哈密巨龙在两个矩阵的分析中都位于巨龙类中,但是新疆哈密巨龙的加入使得整个巨龙类增加了未解决的多分支结构,同时其本身的系统位置在两个矩阵的分析中也不相同,所以其更进一步的系统位置还不能确认,需要新的化石材料和进一步的研究。
该研究由中国科学院古脊椎动物与古人类研究所/中国科学院大学、巴西国家博物馆/里约联邦大学、吉林大学、北京自然博物馆和哈密博物馆等单位合作完成。中科院古脊椎所/中国科学院大学汪筱林研究员为论文第一作者兼共同通讯作者,巴西国家博物馆/里约联邦大学Alexander Kellner教授为共同通讯作者,其他作者还包括巴西国家博物馆Kamila Bandeira,中科院古脊椎所/北京自然博物馆裘锐博士、中科院古脊椎所蒋顺兴副研究员、吉林大学/巴西卡里里地区大学程心副教授和哈密博物馆马迎霞研究馆员。
该研究得到国家自然科学基金、中科院战略先导专项B、中科院青促会、中科院古脊椎所野外发掘经费及重点部署项目、哈密地方政府合作项目和高山科学促进中心等支持。
论文链接:https://doi.org/10.1038/s41598-021-94273-7

图1 中国丝路巨龙(左)与新疆哈密巨龙(右)及哈密翼龙动物群生态复原图(创作/赵闯,科学指导/汪筱林)

图2三件恐龙化石骨骼保存示意图(Maurilio Oliveira绘)
红色(颈椎):中国丝路巨龙;黄色(尾椎):新疆哈密巨龙;绿色(荐椎):未命名化石

图3 中国丝路巨龙(Silutitan sinensis gen. et sp. nov.)正型标本

图4 新疆哈密巨龙(Hamititan xinjiangensis gen. et sp. nov.)正型标本

图5 基于Filippi等人矩阵的系统发育图
(A) 中国丝路巨龙和新疆哈密巨龙作为单一分类单元;(B)中国丝路巨龙和新疆哈密巨龙作为两个独立的分类单元。1. Titanosauria,2. Colososauria,3.Lithostrotia

图6 基于Mannion等人矩阵的系统发育图
中国丝路巨龙和新疆哈密巨龙作为两个独立的分类单元:(A)等权重和(B)扩展隐含权重,k值为9。1. Euhelopodidae, 2. Titanosauria, 3. Lithostrotia, 4. Colossosauria