角是反刍动物最具标志性的结构之一,同时也是其鉴定分类最重要的特征之一。早期的反刍动物通常无角,而后牛科、长颈鹿科、鹿科和叉角羚科才逐步出现角。新近的基因组学研究证明这些反刍动物头上的角,可能源自相同的细胞基础;但是不同科之间角的组织学和生理学的差异十分显著,且化石类型亦是繁多,因此角是一次还是多次起源仍是一道尚未解决的难题,而发现新的材料并且梳理不同类群有角反刍类的系统关系无疑是解决上述问题的关键。
近日,一支以中国科学院古脊椎动物与古人类研究所邓涛研究员和李强研究员为通讯作者、南京大学李刈昆博士为第一作者的中外合作团队在国际期刊《林奈动物学报》(Zoological Journal of the Linnean Society)在线发表题为“The early evolution of cranial appendages in Bovoidea revealed by new species of Amphimoschus (Mammalia: Ruminantia) from China”的论文,报道了青藏高原北缘、甘肃省塔奔布鲁克盆地西水沟地点反刍动物化石的最新研究成果。这次报道的材料包括一件部分保存的头骨,一件较为完整的下颌和两件部分保存的上颌。研究人员依据颊齿的形态学特征,如具有发育的下外附尖/下内尖,下原尖后外嵴(古鹿褶)缺失,下m3第三叶呈现双新月形、具有发育的下内小尖等,将其归为半麝属Amphimoschus;而依据该属首次出现的头骨附属物,包括眶上隆起、眶前隆起和加厚的额骨等,将其建立为新种西水半麝Amphimoschus xishuiensis。
图1 西水半麝Amphimoschus xishuiensis的化石地点
1. 半麝化石在中国的首次详细描述
半麝Amphimoschus是一类较为神秘的反刍动物,2021年之前关于半麝的化石记录仅能追索到零散的牙齿,或是停留在动物群名录上;2021年1月关于欧洲半麝化石的系统研究发表,证实半麝化石广泛分布于早中新世晚期至中中新世的西欧和中欧。中国的半麝化石目前仅报道于甘肃塔奔布鲁克盆地和江苏泗洪下草湾。研究人员1999、2014和2015年陆续在塔奔布鲁克盆地采集到半麝的材料,包括上下颌与具有角状附属物的头骨。此次研究是半麝化石在中国首次详细描述。

图2 西水半麝Amphimoschus xishuiensis的头骨

图3 西水半麝Amphimoschus xishuiensis的颊齿
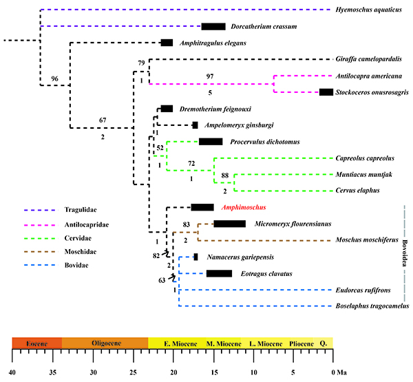
2. 半麝属的系统位置
由于很长一段时间缺少完整的材料与系统的研究,半麝Amphimoschus的系统位置存在诸多争议:被认为或者归于鹿总科的Hoplitomerycidae,或者近于叉角羚科,或者近于牛科,又或者位于麝科之内。此次研究整合了目前已发表的涉及到早期反刍类的形态特征矩阵,采用反刍类最新基因组学的拓扑结构约束,运用最大简约法进行系统发育分析,识别出半麝位于牛总科(牛科和麝科构成)的基干位置。实际上,半麝与牛总科成员相似的形态学特征包括:缺少泪窝,下颊齿具有发达的、与下次尖后嵴愈合的下内尖后嵴,发达的下原尖后嵴以及对齐的舌侧主尖等。

图4 西水半麝Amphimoschus xishuiensis的系统位置
3. 西水半麝的头骨附属物的意义
研究人员首次展示了半麝头骨上发育的附属结构,西水半麝Amphimoschus xishuiensis保留有眶上隆起、眶前隆起和加厚的额骨。其中,眶上隆起位于眼眶正上方,可能与反刍动物的角有紧密的联系。眶前隆起出现在头骨的左右两侧,这样的结构还见于早期的恐角兽类和原角兽类,被认为是采取头部侧向攻击的证据;而额骨的加厚极有可能是源于头部撞击过程中额骨的适应支撑。研究人员据此推测西水半麝头骨附属物的功能极有可能与牛角在领地性行为中的作用类似。
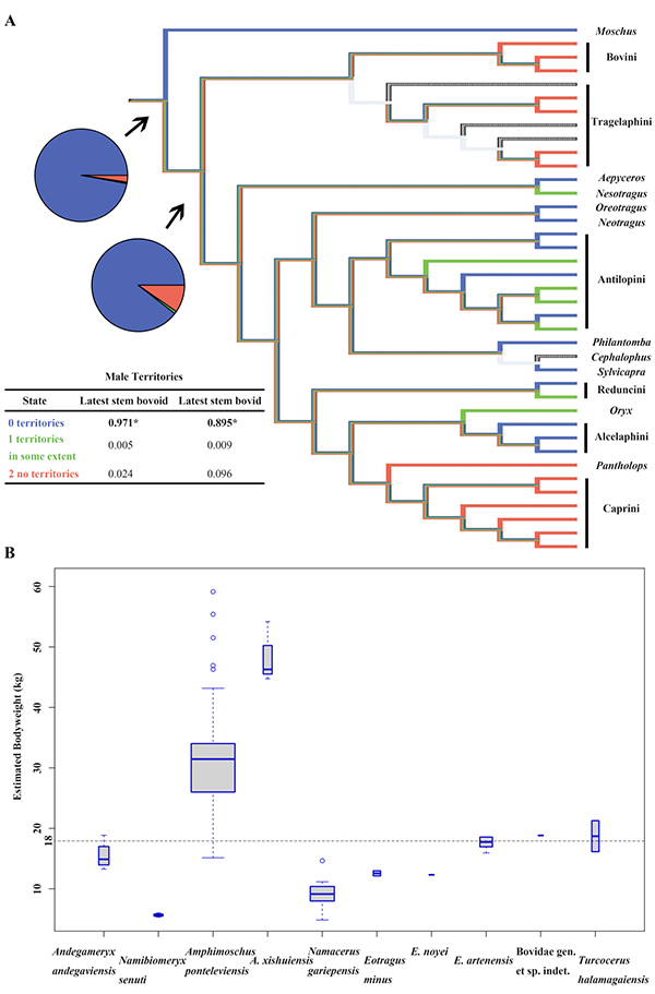
为了推断早期反刍动物的领地性行为,研究人员收集了现生牛科和麝科动物的行为学特征,包括一直生活于领地之中、在发情期或者特别的情形下展示出暂时的领地性和无领地性等。依据最大似然法对现生反刍类基因组推断出的系统发育关系进行祖先特征重建,得出最晚基干类群的牛科和牛总科成员统计学上显著地展示出具有领地性,一直生活于领地之中。
关于反刍动物角的起源目前有两个假说,一是争夺配偶武器假说,一是前肠发酵动物的代谢反馈假说。争夺配偶武器假说由C. Janis于1982年和1990年提出,是指体型较大的反刍动物为适应于开阔的环境,演化出角,作为争夺配偶的武器;前肠发酵动物的代谢反馈假说由J. Morales等于1993年提出,是指利用前肠发酵的反刍动物为应对季节性变化的增强而演化出角,来平衡季节性所带来的体重与骨骼重量比例的波动。考虑到反刍动物的角都限制于额顶部区域,且早期的牛科和牛总科成员都展示出领地性,研究人员认为武器假说可能更适于解释牛总科成员角的起源和演化,不过同时指出原有的争夺配偶武器假说可能存在以下问题:体重大于18 kg并不是反刍动物具有角的必要条件,如牛科中的Namacerus和Eotragus的一些代表具有角、但体重均低于18 kg;除争夺配偶外,角的早期演化可能还与争夺食物资源等密切相关。首先,鹿科真正的角和叉角羚科的角的出现时间晚于牛科、长颈鹿科和古鹿科的角,前后正好间隔了中中新世气候适宜期,如果说气候环境的变化拖后了鹿科和叉角羚科的角的出现,那么最可能的途径就是通过丰富植物资源而间接降低了角的作用;其次,早期牛科、鹿科动物都是兼性植食者,也就是说能接触到什么植物就会吃什么食物,如果出现了迁徙与扩散,势必会造成区域内植物资源分配的不均衡,具有领地性的反刍动物会与外来者发生争夺与冲突。在角出现之前,反刍动物争斗的方式极有可能依赖体重的优势;而角的出现,骨质、坚硬、即使破损也不会致命,使得体型相当的牛总科成员有了相对更加灵活、代价更小的争斗方式。也就是说,角的出现可能为体型接近的牛总科成员的多样性增加提供了机遇与可能。

图5 早期牛科、牛总科成员的领地性行为及体重预估
该研究得到中国科学院战略先导科技专项(A类)、中国科学院战略先导科技专项(B类)、国家自然科学基金青年基金、第二次青藏高原科学考察研究计划和现代古生物学和地层学国家重点实验室(中国科学院南京地质古生物研究所)开放课题等的经费支持。
论文链接为https://doi.org/10.1093/zoolinnean/zlab053.
文中的三维模型链接为https://doi.org/10.18563/journal.m3.151.