亚洲蝮是一类小型剧毒蛇,也是我国分布最广,数量最多的毒蛇。亚洲蝮属(Gloydius)隶属蝰蛇科,蝮亚科,该属成员有20余种,主要分布于亚洲及欧洲边缘。长久以来,关于亚洲蝮属的多样性、系统发育、起源演化、蛇伤防治和生物医药开发等方面,一直是国内外学者所关注的热点。近5年来,随着野外工作的不断推进,分子系统学研究日益完善,亚洲蝮属的系统发育问题得到了一定程度的解决,并有很多新种被发现和命名,如红斑高山蝮(Gloydius rubromaculatus)、若尔盖蝮(G. angusticeps)和澜沧蝮(G. huangi)等。上述新种隶属高原蝮种组(G. strauchi complex)。该种组主要分布于中国境内喜马拉雅山北麓的青藏高原及西南山地横断山区。而喜山蝮(G. himalayanus)主要分布于印度、尼泊尔和巴基斯坦,是亚洲蝮属高原类群中,唯一分布于喜马拉雅山南麓的物种。因此,喜山蝮是探讨亚洲蝮起源和演化不可或缺的环节。然而,由于分子生物学数据的缺乏,喜山蝮的系统分类地位,长久以来都不为人知。
近日,国际动物学杂志ZooKeys刊登一篇名为"Molecular phylogenetic analysis of the genus Gloydius (Squamata, Viperidae, Crotalinae), with descriptions of two new alpine species from Qinghai-Tibet Plateau, China"(亚洲蝮属分子系统学研究,兼论2青藏高原新种)。
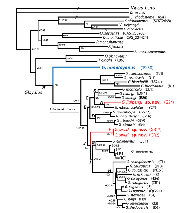
本研究中,基于线粒体基因片段12S,16S,ND4和cytb序列,联合构建了亚洲蝮属分子系统发育关系,涵盖了来自不同产地的亚洲蝮属22个已知种,共计46个样本,并包含了来自印度的喜山蝮的分子数据。

图1.喜山蝮是亚洲蝮属种唯一分布于喜马拉雅山南麓的物种(Rohit Giri,摄于尼泊尔博卡拉)
本研究中分子系统发育结果,首次揭示了喜山蝮在现生亚洲蝮属中,处于最为基干的系统位置,并初步推测了亚洲蝮蛇分化和扩散的历史。随着喜马拉雅山体隆升,最先与其他成员产生分化,其中一些支系随着青藏高原的隆升,以及冰川、河流等地理因素而再度隔离,继续形成新的物种。一些群体在第四纪冰期活动的影响下,发生数次扩散,形成了现有的分布格局。

图2.本研究中重建的亚洲蝮属分子系统发育树
此外,本研究中还发现并描述了两个未知的高原蝮蛇新种,分别为来自四川阿坝藏族羌族自治州黑水县的冰川蝮(Gloydius swild)和来自西藏察隅怒江流域的怒江蝮(Gloydius lipipengi)。

图3.新种怒江蝮(Gloydius lipipengi)生态照

图4.新种冰川蝮(Gloydius swild)生态照
从分子系统关系上看,新种怒江蝮与青海三江源的红斑高山蝮的亲缘关系较近,但其配色却与红斑高山蝮的“高原红”截然相反:怒江蝮的体底色主要为青灰色,有浓重的黑色不规则环纹,彼此交错连缀。此外,从目前获取的正模标本上看,怒江蝮上唇鳞不入眶(被一枚小的眶下鳞所分隔)。
冰川蝮与其他高原蝮类群较为明显的区别在于它们的“纤纤细眉”——不同于其它“浓眉大眼”的同属蝮蛇,冰川蝮眼后的眉纹较细,宽度只有后颞鳞的一半,与蛇岛蝮有几分相似。

图5.新种冰川蝮栖息地附近的冰川湖
冰川蝮和怒江蝮的发现,进一步印证了青藏高原隆升、冰川形成等地质事件对亚洲蝮分化起到关键作用;而喜马拉雅山脉和西南山区则被视为亚洲蝮重要的演化中心。在今后的研究中,将结合现生蝮蛇的分子系统发育研究与化石证据,进一步重建亚洲蝮蛇的起源和演化史。

图6.新种怒江蝮头骨CT 扫描重建彩色渲染3D模型图
本论文第一作者为中国科学院古脊椎动物与古人类研究所史静耸博士,英国班戈大学Anita Malhotra教授与史静耸博士为共同通讯作者。
本研究主要工作得到“第二次青藏高原综合科学考察研究”项目资助(专题编号:2019QZKK0705)。
文章来源:Shi J-S, Liu J-C, Giri R, Owens JB, Santra V, Kuttalam S, Selvan M, Guo K-J, Malhotra A (2021) Molecular phylogenetic analysis of the genus Gloydius (Squamata, Viperidae, Crotalinae), with description of two new alpine species from Qinghai-Tibet Plateau, China. ZooKeys 1061: 87-108.
原文链接:https://doi.org/10.3897/zookeys.1061.70420