2023年2月13日出版的《当代生物学》(Current Biology)在线发表了中科院古脊椎所余逸伦,张驰研究员,徐星研究员关于翼龙多样性大尺度演化的成果。该研究详细的讨论了翼龙从起源至灭绝多样性的变化过程以及潜在的影响因素。研究结果显示,翼龙的演化历史大致可以分为两个阶段,即长达115个百万年的兴盛期和65个百万年的衰亡期。兴盛期伴随着多波净成种速率的峰值,以及较高的形态多样性和形态演化速率;衰亡期则伴随着负的净成种速率,持续降低的形态多样性和较低的形态演化速率。翼龙的宏演化也受到了多方面因素的影响,如体型,头部的装饰性结构以及鸟类对小型翼龙的竞争排除。该研究还发现,包括翼龙在内的很多大型陆生羊膜动物的多样性在白垩纪中期都存在下降的趋势,而这一多样性下降事件可能是由包括陆地面积下降等多方面因素导致的。
图1.“飞入鸟群的辽宁翼龙”(绘图 任名卉)
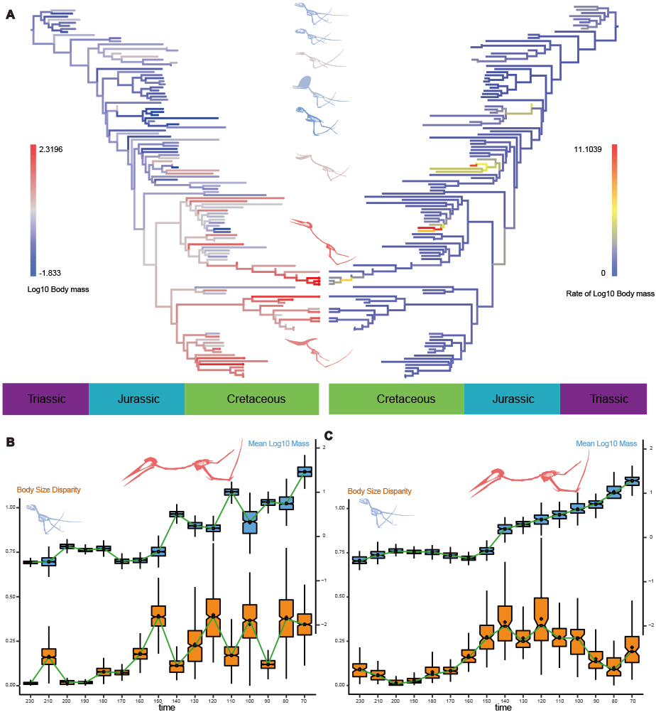
作为最早具有主动飞行能力的脊椎动物,翼龙的宏演化在学术界获得过广泛的关注。然而,受限于样本量和研究方法上的缺陷,过去的研究所获得的多样性曲线常受到地层采样偏差的影响,且诸如形态演化速率,净成种速率等重要的宏演化指标在前期的研究中鲜有讨论。为了更深入的理解翼龙的多样性演化过程以及潜在的影响因素,研究人员收集并整合了新的翼龙形态学矩阵,附肢骨骼测量数据以及构建了目前最大的翼龙超树。研究使用统一的贝叶斯末端定年模型同步估算形态演化速率和多样性动态随时间的变化;使用时间切片模型估算形态分异度随时间的变化;使用贝叶斯系统发育回归模型估算了120种翼龙的体重,并进行体型演化速率和祖先状态恢复分析。研究也探讨了形态演化速率与缺失数据的相关性,以及净成种速率与出露地层数量的相关性,以排除缺失数据和采样偏差带来的影响。
图2.翼龙净成种速率、成种速率、灭绝速率、形态演化速率随时间的变化
研究结果显示翼龙的演化历史大致可以分为长达115个百万年的兴盛期和约65个百万年的衰亡期,且兴盛期基本对应小体型而衰亡期对应大体型。兴盛期伴随着多波净成种速率的峰值及较高的形态多样性和形态演化速率,且每一次净成种速率的上升几乎都是由成种速率的上升和灭绝速率的下降导致的。衰亡期则伴随着负的净成种速率,持续降低的形态多样性和较低的形态演化速率。这一结果在不同的敏感性分析中表现出了足够的稳健性,且相关性分析表明研究结果未受到缺失数据和地层采样偏差的影响。
图3.翼龙的形态演化速率在树上的变化
翼龙的晚三叠世辐射伴随着肩带前肢骨骼的演化速率增加,说明这一次辐射是由于占据天空生态系统导致的。在侏罗纪时期的持续多样化则伴随着全身骨骼演化速率的增加。早白垩世辐射伴随着平均体型逐渐增大及头骨演化速率的增加。该次辐射可能与进入“大型化生态位”有关,而头骨冠饰多样化可能是头骨演化速率上升的主要原因。翼龙的净成种速率在晚侏罗世与早白垩世的边界处存在一次显著的下降,且这次下降是由于灭绝速率大幅度提升导致的。与此同时,早期鸟类的净成种速率和形态多样性在该段时间里呈现出上升趋势。这一结果支持了早期鸟类对小型翼龙存在竞争排除的假说。虽然早白垩世的大型翼龙避免了与同时期鸟类的竞争,然而鸟类的形态多样性和体型多样性在白垩纪时期持续增加,晚白垩世的翼龙可能依然需要面对来自鸟类施加的竞争压力。

图4.翼龙的形态多样性的演化
研究结果还显示,包括翼龙在内的大型陆生羊膜动物,如非鸟恐龙,喙头类,鳄形类等的多样性在白垩纪中期都存在下降的趋势。适于动物生存的栖息地数量会随着动物体型增大而指数衰减,因此栖息地减少对大型动物的影响会更加显著。因此由于白垩纪中期大陆面积下降导致的栖息地数量减少可能是大型陆生羊膜动物多样性下降的主要原因。

图5.翼龙的体型演化