恐龙生殖生物学特征的宏演化一直是备受关注但又争议不断的领域。过去几十年来,一些保存状态良好的蛋窝与成体关联标本极大的提高了古生物学家对于该领域的认识。然而由于化石证据稀缺及缺乏大尺度的定量分析,古生物学家对于生殖特征宏演化模式的研究仍极其有限,尤其是白垩纪之前的演化历史。本研究报道了一种发现于贵州省的早侏罗世蜥脚形类恐龙新属种。新标本包含三个成年个体和五窝蛋化石,代表了世界上最早的蛋窝与成体关联保存的化石记录。结合分层贝叶斯模型,隐形马尔可夫链等定量方法,研究结果显示最早的恐龙蛋为革质蛋,且在非鸟恐龙向鸟类演化的过程中,蛋的主要形态变化发生在兽脚类演化的早期阶段,而非靠近鸟类的位置。

包含胚胎化石的蛋窝复原图(拟石科技制作)
近日,《国家科学评论》(National Science Review)在线发表了中国科学院古脊椎所余逸伦,张蜀康高级工程师,徐星研究员与中国地质大学(武汉)韩凤禄副教授,贵州省博物馆合作进行的有关恐龙生殖生物学特征宏演化的最新成果。研究报道了一种新的发现于贵州省的原蜥脚类恐龙,并将其命名为“守护黔龙(Qianlong shouhu)”,其标本包括了3件成体骨骼和5个包含胚胎化石的蛋窝。属名“黔龙”表明这种恐龙发现于贵州地区,种加词“守护”则是体现了成年恐龙与蛋窝关联保存的现象,且暗示了该种恐龙可能具有照顾后代的行为。守护黔龙是一种中等体型早期蜥脚形类恐龙,其成体体长约6米,体重约一吨。黔龙的幼体与成体存在一系列形态差异,如幼体齿骨所占下颌比例相对小,牙齿更少,以及更为垂直走向的前颌骨前缘。根据前后肢比例,成年黔龙可以两足直立行走,但刚出壳的个体需要四足行走。沉积学和埋藏学证据显示,黔龙很可能与其它两种蜥脚形类恐龙(大椎龙和鼠龙)一样,存在多个个体在同一区域集群筑巢的行为。

图1. 黔龙成体和幼体的骨骼复原图
研究团队结合组织学切片,背向散射电子衍射,扫描电镜,能量色散X射线谱等技术对黔龙的蛋壳进行分析。研究结果显示黔龙的蛋与多数白垩纪时期的恐龙蛋化石相似,发育有较完整的柱状壳单元,包括扇状的生长中心。蛋壳的钙质层厚于多数软壳蛋,但是也明显薄于硬壳蛋。破碎实验分析表明,黔龙蛋壳破碎后虽然也有碎片,但却不同于硬壳蛋的大块碎片,而是更为接近革质蛋的破碎模式。综合以上分析结果,黔龙蛋属于革质蛋。

图2. 黔龙蛋(c)与现生软壳蛋,革质蛋和硬壳蛋的对比
为探讨非鸟恐龙向鸟类演化过程中生殖特征的宏演化模式,并避免由于采样偏差造成的特征演化极性误判,研究团队收集了210种爬行动物的生殖特征数据,其广度涵盖了主要的单系类群和化石物种。研究中使用空矩阵和生灭模型对系统发育树进行定年,并随机抽取20棵后验树以考虑后续分析中由于枝长不确定性带来的影响。在进行离散特征的祖先状态恢复时,使用分层贝叶斯模型全面考虑参数估算的不确定性,使用隐形马尔可夫链来考虑特征演化速率的异质性。在进行连续特征的恢复时,使用枝长校准乘数来考虑特征演化对于布朗运动模型的偏离。

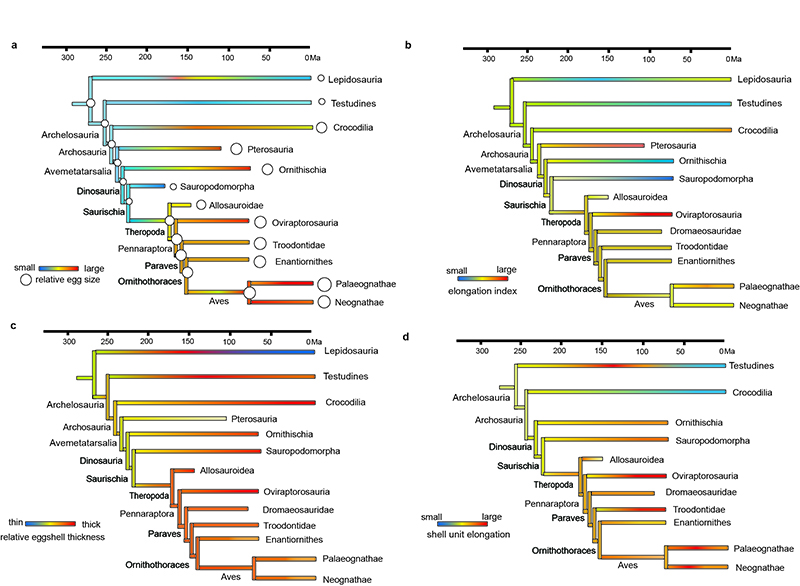
图3. 相对蛋大小,相对蛋壳厚度,蛋延长指数和壳单元指数的祖先状态恢复
分析结果显示相对蛋大小在节点双孔类和节点蜥臀类之间不断减小,但在节点兽脚类和鸟类之间不断增大,且最明显的增大发生于兽脚类演化早期。相对蛋壳厚度在主龙类的早期演化阶段也存在变小的趋势,但是在兽脚类演化早期存在明显的加厚。蜥脚形类在后期也演化出了较厚的蛋壳。蛋的延长指数在双孔类延伸至鸟类的路径上整体保持稳定,但在一些非鸟兽脚类中急剧增大,如窃蛋龙类。冠群鸟的蛋延长指数有所减小,恢复到了与节点双孔类相似的数值。蛋壳状态的祖先状态恢复显示,最早的恐龙蛋很有可能是革质蛋,且鸟跖类主龙,主龙类和龟鳖类的蛋壳祖先状态可能均为革质蛋,而翼龙蛋壳的祖先状态为软壳蛋。综上所述,最早的恐龙蛋为革质蛋,且相对较小,蛋壳较薄,蛋形态略呈椭圆。冠群鸟类除了拥有相对更大的蛋以外,其多数蛋特征都继承了兽脚类或主龙类的祖先状态(相对蛋壳厚度,较长的壳单元,延长指数)。

图4. 蛋壳状态祖先状态恢复
余逸伦,张蜀康高级工程师为共同第一作者,韩凤禄副教授为第一作者兼通讯作者,徐星研究员为通讯作者。该项研究受到国家自然基金委中心项目克拉通破坏与陆地生物演化和面上项目的支持。

图5. 守护黔龙生态复原图(任名卉绘制)
论文链接:https://doi.org/10.1093/nsr/nwad258